Книга: Океанология
В учебном пособии приведены современные представления об основных физических процессах, протекающих в Мировом океане. Рассмотрены вопросы перемешивания и устойчивости вод, распространения в океане света и звука, взаимодействия океана и атмосферы. Даны сведения о полях температуры и солености и о льдах в Мировом океане. Приведены основные представления о волнах и приливах в Мировом океане и об их генезисе. Освещены закономерности циркуляции вод и основные океанические течения. Дана краткая характеристика геологии океана и его биологической структуры.
Учебное пособие предназначено для студентов географического факультета, обучающихся по направлению «Гидрометеорология».
Информация о документе
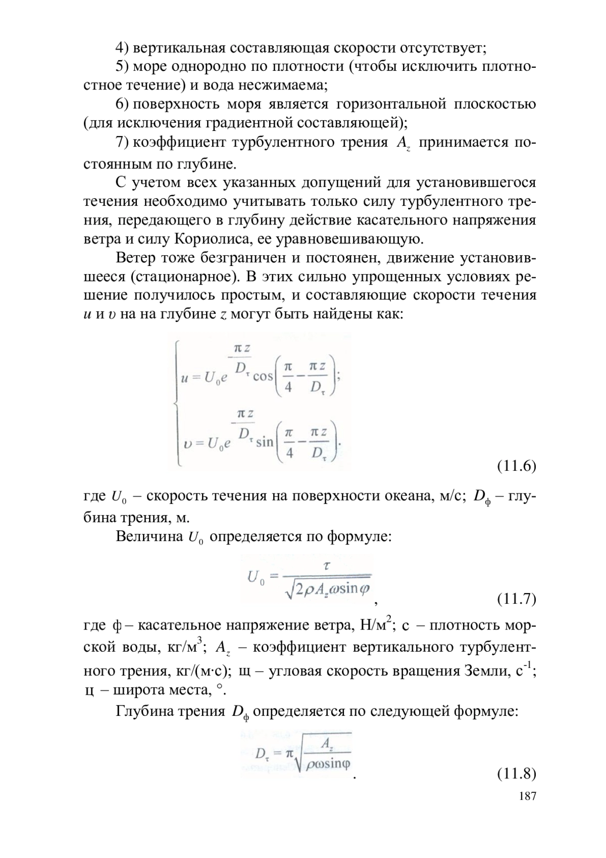
- Формат документа
- Кол-во страниц
- 193 страницы
- Загрузил(а)
- Лицензия
- —
- Доступ
- Всем
Информация о книге
- ISBN
- 9785962406909
- Год публикации
- 2012
- Каталог SCI
- Науки о Земле
Статистика просмотров
Статистика просмотров книги за 2025 год.