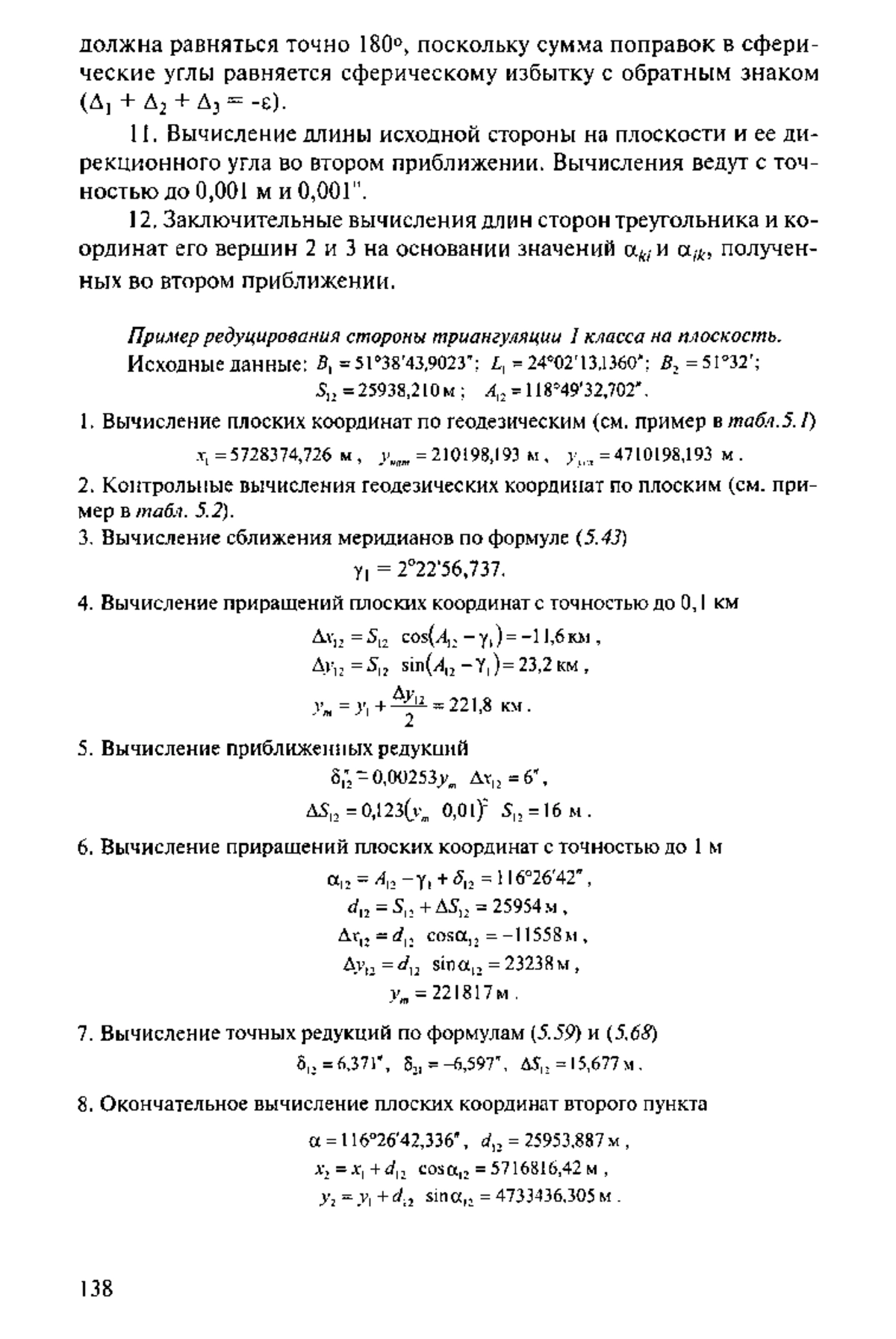
Книга: Высшая геодезия. Часть 2
Изложены следуюшие темы: земной эллипсоид и свойства кривых на его поверхности; решение малых сфероидических треугольников; методы решения главных геодезических задач и засечек на поверхности эллипсоида и в трехмерном прост ранстве; теория и практика применения плоских координат в проекuии Гаусса - Крюгера; краткие сведения о других кон формных проекuиях. Решение всех задач иллюстрируется при мерами.
Для студентов вузов, обучаюшихся по спеuиальности ас трономогеодезия. Может использоваться инженерами и научными работниками, занимаюшимися математической обра боткой геодезических построений и обеспечением спеuиаль ных инженерно-технических работ.
Информация о документе
- Формат документа
- Кол-во страниц
- 146 страниц
- Загрузил(а)
- Лицензия
- —
- Доступ
- Всем
Информация о книге
- ISBN
- 5860660545
- Год публикации
- 2003
- Каталог SCI
- Науки о Земле
Статистика просмотров
Статистика просмотров книги за 2025 год.