Статья: МОДЕЛЬНЫЕ ОЦЕНКИ ВЛИЯНИЯ АЭРОЗОЛЕЙ ЧЕРЕЗ ИЗМЕНЕНИЕ ПРОВОДИМОСТИ НА ЭЛЕКТРИЧЕСКИЕ СВОЙСТВА ГРОЗОВЫХ ОБЛАКОВ (2025)

Читать онлайн

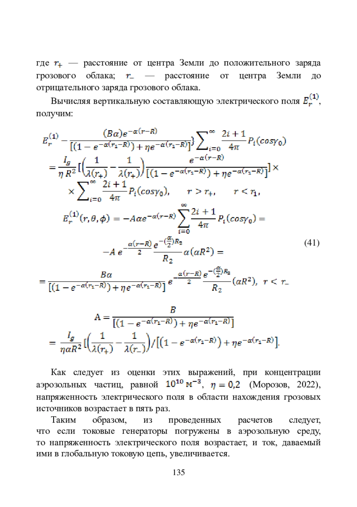
Рассматриваются оценки влияния аэрозольной оставляющей атмосферы на свойства грозовых генераторов, погруженных в аэрозольную среду. Получены математические решения для токовой модели атмосферы с грозовыми источниками. Анализ полученных решений показывает существенное влияние аэрозольной составляющей на электрические характеристики атмосферы. Увеличивается потенциал и напряженность электрического поля в земной атмосфере, а также глобальная характеристика-потенциал ионосферы.

The estimates of the influence of the aerosol component of the atmosphere on the properties of thunderstorm generators immersed in an aerosol environment are considered. Mathematical solutions for the current model of the atmosphere with thunderstorm sources are obtained. Analysis of the obtained solutions shows a significant influence of the aerosol component on the electrical characteristics of the atmosphere. The potential and intensity of the electric field in the earth’s atmosphere increase, as well as the global characteristic-potential of the ionosphere.

Ключевые фразы: токовая цепь в атмосфере, аэрозольные частицы, электрическое поле атмосферы
Автор (ы): Морозов В. Н.
Журнал: ТРУДЫ ГЛАВНОЙ ГЕОФИЗИЧЕСКОЙ ОБСЕРВАТОРИИ ИМ. А. И. ВОЕЙКОВА

Предпросмотр статьи

Идентификаторы и классификаторы

SCI
Науки о Земле
УДК
551.594.21. Грозовое электричество. Зарницы
Для цитирования:
МОРОЗОВ В. Н. МОДЕЛЬНЫЕ ОЦЕНКИ ВЛИЯНИЯ АЭРОЗОЛЕЙ ЧЕРЕЗ ИЗМЕНЕНИЕ ПРОВОДИМОСТИ НА ЭЛЕКТРИЧЕСКИЕ СВОЙСТВА ГРОЗОВЫХ ОБЛАКОВ // ТРУДЫ ГЛАВНОЙ ГЕОФИЗИЧЕСКОЙ ОБСЕРВАТОРИИ ИМ. А. И. ВОЕЙКОВА. 2025. № 617
Текстовый фрагмент статьи