В работе изучаются 2-ступенно нильпотентные группы простой экспоненты, введенные ранее А. И. Будкиным. Доказано, что при каждом p эти группы изоморфны, в частности, они порождают одно и то же квазимногообразие.
Идентификаторы и классификаторы
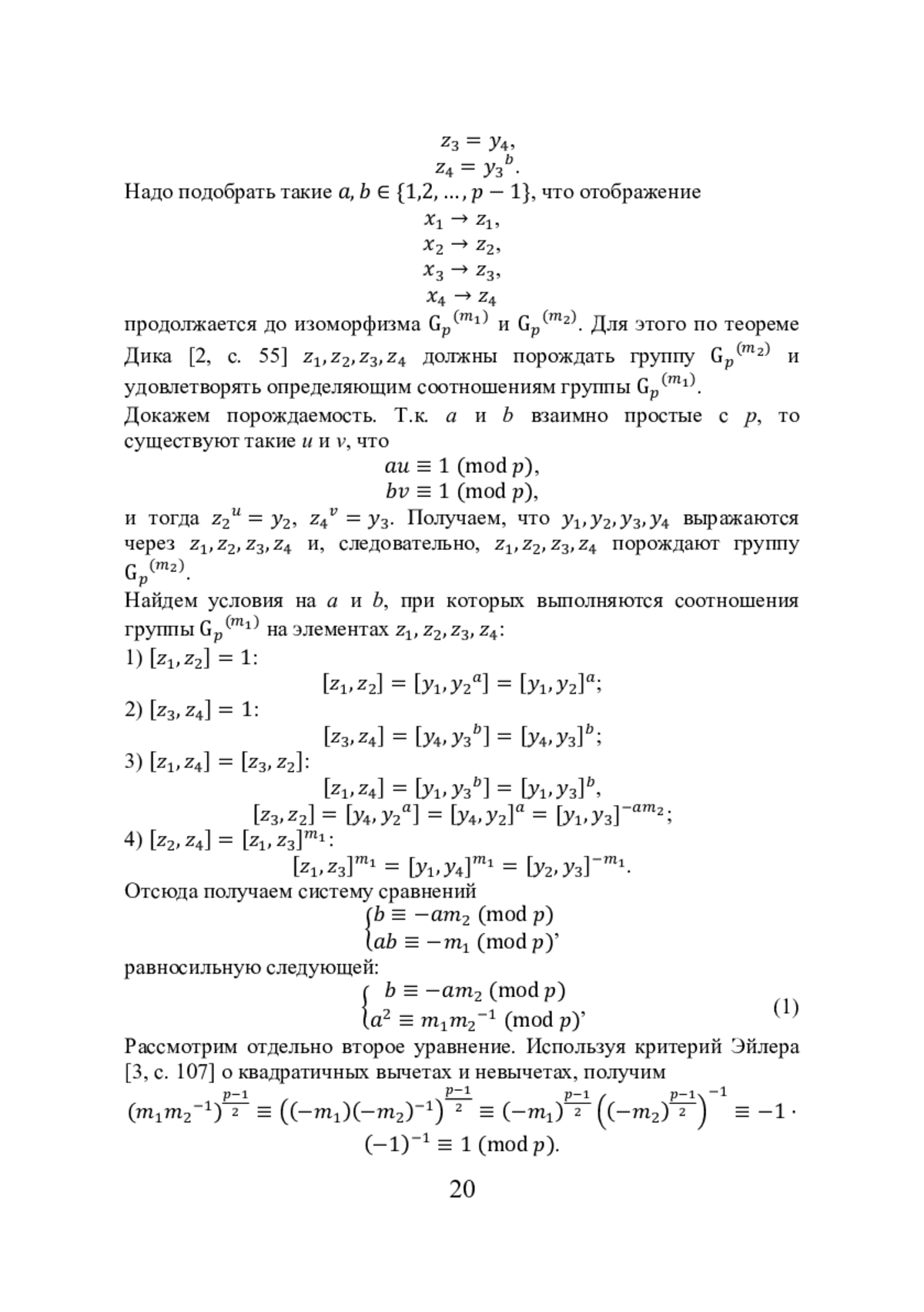
Группы G
Список литературы
1. 	Будкин А.И. О независимой аксиоматизируемости квазимногообразий нильпотентных групп// Сиб. матем. журн. 2023. Т. 64, № 1 С. 28-39. EDN: GJPARV
2. 	Будкин А.И. Квазимногообразия групп. Барнаул: Изд-во Алт. ун-та, 2002, 339 с.
3. 	Михелович Ш.Х. Теория чисел. М.: Высшая школа,1967,336 с.
Выпуск
Другие статьи выпуска
В статье приведены некоторые методики изучения элементов комбинаторики. В статье изучается Элементы комбинаторики развивает у учеников интуицию, логическое мышление.
Работа посвящена измерению расстояний между ортоцентром и центром тяжести треугольника при помощи координатно-векторного метода.
Статья посвящена вопросу об использовании беспилотных автоматизированных систем, и беспилотных летательных аппаратов в образовательном процессе. Современное образование стремится идти в ногу с технологическими инновациями, и одним из наиболее перспективных и важных направлений в нашей стране, а также во всем мире являются беспилотные летательные аппараты (БПЛА). Их использование в образовательных учреждениях открывает новые возможности для обучения, развития навыков и подготовки студентов к профессиональной деятельности в различных областях.
В статье рассмотрена возможность применения кроссплатформенной динамической среды GeoGebra для решения заданий с параметром при подготовке учащихся к ОГЭ по математике.
В статье проанализированы способы применения искусственного интеллекта в образовании. Рассмотрены передовые информационные технологии, которые играют огромную роль как для преподавателей, так и для обучающихся.
Статья посвящена применению системы дистанционного обучения Moodle, использованию в учебном процессе электронных курсов, созданных на её базе, на кафедре высшей математики ИБД СибГУТИ, проблеме возникающей при активном и длительном использовании предметных курсов.
Статья посвящена анализу сочетания традиционных методов обучения и методов, использующих электронные средства.
Статья посвящена разработке веб-приложения для прогнозирования исходов спортивных событий, которое позволит оценить составленные программой проценты на исходы определенной подборки матчей по разным видам спорта.
Статья посвящена исследованию возможности разбивать на классы текстовые сообщения школьников в социальной сети «ВКонтакте». Классификация основывается на методах работы с естественным языком (NLP).
В данном исследовании рассматривается процесс разработки обучающей игры, нацеленной на развитие памяти и логического мышления у детей, а также использование технологий Unity для её создания.
Статья посвящена построению алгоритма коллаборативной фильтрации, расширяя производительность матричной факторизации нелинейной функцией, а также глубокой нейронной сетью.
Цель статьи - систематизировать основные подходы, методы и инструменты для заполнения пропусков в данных и продемонстрировать на различных данных использование методов импутирования (заполнения пропусков в данных).
Основной проблемой для точного земледелия является отсутствие точных цифровых моделей местности (ЦММ). Создание ЦММ для нужд сельского хозяйства в основном сводится к созданию цифровой модели рельефа. Классический способ получения рельефа местности достаточно дорог при больших площадях. В данной статье описывается методика создания цифровых моделей местности с использованием беспилотной авиации.
Статья посвящена методике оценки погрешности геодезических измерений, с использованием метода центра неопределенности.
В статье описаны результаты разработки базы данных web-приложения для мониторинга и анализа данных с климатических датчиков и метеостанций, контроля технического состояния используемого оборудования.
В статье, на примере АО «ФНПЦ «Алтай» рассмотрены вопросы и особенности создания цифровой платформы, представленной совокупностью цифровых данных, программным и информационным обеспечениями, интегрированных в единую информационно-управляющую систему (ИУС) предприятия.
В статье приведен анализ исходной выборки данных в рамках решения задачи многоклассовой классификации мутаций генома человека. На основе представленного анализа формируются рекомендации относительно моделей машинного обучения, способных решать представленную задачу. Кроме этого затрагивается общая проблематика исследований, связанных с секвенированием раковой опухоли.
Представлены современные методы обработки естественного языка, выделено несколько различий между представленными библиотеками обработки естественного языка на Python. Рассмотрены особенности построения концепт карт естественного языка, библиотеки для построения графов и методы извлечения триплетов, основанные на больших языковых моделях.
В статье представлены результаты разработки пользовательского интерфейса для базы данных системы мониторинга и анализа информации с климатических датчиков и станций. Главная цель работы заключалась в создании понятного и удобного средства взаимодействия с базой данных.
Статья посвящена введению в помехоустойчивое кодирование. Приводятся разные типы кодов (ПХК) в зависимости от способа приема данных, структуры, корреляционных свойств, методов кодирования и декоди рования. При другом подходе ПХК делятся на линейные (ЛК) и нелинейные (НЛ), образующие некую математическую структуру.
В данной статье показан процесс разработки интерфейса рекламно-информационного сайта магазина ароматических свечей VAREZHKA на основе прототипирования и построения макета с учетом современных тенденций и требований UX-UI дизайна. Выявлены основные проблемы реализации продукции магазином, поставлены задачи по их решению, обозначены требования к дизайну сайта, разработан прототип и макет сайта.
В рамках научно-исследовательской работы «Алтайский вектор евразийской экономической интеграции: вызовы трансграничности, эффекты, стратегические задачи и приоритеты для Алтайского края» (FZMW-2023-0015) была поставлена задача разработать базу данных показателей развития трансграничных регионов России, Казахстана, Монголии и Китая за период 1990-2021 гг. Для решения поставленной задачи были использованы статистические данные из официальных источников. База данных содержит 68 показателей социально-экономического развития регионов Большого Алтая, группированных в 10 структурных блоков. Временное разрешение данных - 1 год. Данные были предварительно проанализированы на предмет наличия выбросов и несогласованностей. На основе эконометрических методов выполнена обработка по восстановлению краткосрочных пропусков во временных рядах данных. Сформированная база данных представляет уникальный набор социально-экономических и климатических индикаторов для трансграничной территории исследования, позволяющая решать задачи моделирования и анализа динамики сельскохозяйственного производства в постсоветский период.
Статья посвящена исследованию показателя численности населения. Прогнозирование изменения этого демографического показателя может способствовать своевременным действиям официальных властей по регулированию и корректированию управленческих решений в социально-экономической сфере.
За последнее десятилетие представления о дисплазии соединительной ткани (ДСТ) коренным образом изменились. Появляется всё больше исследований, посвящённых изучению особенностей ведения пациентов с ДСТ и их соматического здоровья [1]. Но недостаточное внимание уделяется диагностике и профилактике таких осложнений. В данной работе рассмотрена задача разработки веб- приложения, которое позволит сократить время и увеличить точность диагностики данных патологических состояний.
Статья посвящена исследованию возможностей обеспечения устойчивого развития сельских территорий региона за счёт оптимизации пространственной структуры его хозяйственной деятельности. Авторами предложены каркасный подход для анализа структуры опорного каркаса хозяйства, геоинформационный метод и метод кластеризации для создания соответствующих ГИС-моделей.
Статья посвящена проблеме сходимости к равновесию динамики принятия коллективных решений в условиях неполного знания и ограниченной рациональности на рынке олигополии
Рассматривается задача определения напряженно-деформированного состояния упругой области в рамках плоской деформации вокруг эллиптического отверстия. Приведены результаты численных расчетов, полученные на основе метода конечных элементов.
Рассматривается задача о колебаниях полубесконечной вязкоупругой пластины. Вязкость льда моделируется с использованием модели Кельвина-Фойгта вязкоупругого материала. Колебания вызваны осцилляциями внешней нагрузки, расположенной на свободной поверхности вблизи края пластины. На другом краю свободной поверхности находится непроницаемая стенка. Для решения задачи используется подход, разделяющий ее на две подзадачи: нахождение потенциалов скорости течения жидкости под пластиной и под свободной поверхностью. Потенциал под пластиной определяется путем разложения на вертикальные моды. Для использования вертикальных мод необходимо вычислять волновые числа дисперсионного соотношения с учетом вязкости. Под свободной поверхностью потенциал определяется с помощью метода разделения переменных.
Статья посвящена исследованию движения подводного тела в канале, покрытого неоднородным ледовым покровом. Его неоднородность заключается в учете таких эффектов, как пористость и переменная толщина. Движущееся подводное тело моделируется трехмерным диполем. Задача решается с помощью преобразования Фурье вдоль канала и разложения профиля колебаний льда поперек канала на нормальные моды колебаний упругой балки.
Статья посвящена исследованию фазового перехода вода-лед в верхних слоях снежного покрова и определению толщины снежного покрова при интенсивном протаивании.
В работе рассматривается задача гомогенизации термоупругого композита, который прошит тонкими нитями. Постановка задачи содержит два малых параметра - δ и ε, отвечающих за ширину нити и расстояние между соседними нитями, соответственно. При устремлении данных параметров к нулю, в итоге выводится усредненная задача, в которой нет необходимости учитывать вклад упругих нитей. Так же в работе проведены численные расчеты для функций перемещения и температуры.
В работе доказана разрешимость начально-краевой задачи фильтрации жидкости в вязкой пористой среде с проницаемыми границами.
В работе приведены результаты численного исследования математической модели биотеплопереноса в живых тканях, рассмотрено влияние компонент перфузии и тепловой диффузии.
В работе рассматривается автомодельное решение начально-краевой задачи фильтрации жидкости в вязкой пористой среде.
На основе уравнений неизотермической двухфазной фильтрации рассматривается задача о движении воды и воздуха в тающем снеге. Построено автомодельное решение типа «бегущей» волны.
В работе рассматривается кинетическая модель, описывающая развитие аутоиммунных заболеваний. Предлагаемая модель представляет собой систему дифференциальных уравнений, которая учитывает биологическую активность взаимодействующих популяций, а также основные характеристики аутоиммунных заболеваний. Проведено численное и аналитическое исследование задачи.
В статье представлено численное исследование математической модели нестационарного одномерного движения сыпучей среды.
В работе рассматриваются задачи для учебно-исследовательской работы со студентами младших курсов математических направлений. Приводятся примеры задач по математическому анализу, отличающихся от стандартных типично учебных задач, с указанием раздела предмета, в котором стоит к ним обратиться.
Статья посвящена исследованию конформно-киллинговых векторных полей на многообразиях Каэна-Уоллаха.
Статья посвящена исследованию характеристик множеств конусов и множеств цилиндров. С учетом изопериметрических неравенств, связывающих характеристики выпуклых тел, построены диаграммы Бляшке для множеств конусов и множеств цилиндров.
В работе исследованы однородные солитоны Риччи на трехмерных локально однородных (псевдо)римановых пространствах с полусимметрической связностью, дана их полная классификация.
В статье определены условия разрешимости системы с нулевыми правыми частями.
Методами качественной теории дифференциальных уравнений исследуются геометрические и комбинаторные свойства фазовых портретов ряда трёхмерных кусочно-линейных динамических систем, моделирующих функционирование кольцевых генных сетей, которые регулируются многоступенчатыми связями. Установлены условия неединственности циклов в таких моделях генных сетей, описаны спрятанные аттракторы этих динамических систем.
Классом Леви L(M) называется класс всех групп G, в которых нормальное замыкание (a)G каждого элемента a из G принадлежит классу групп M. Пусть p - простое число, s - натуральное число, p≠2; s≥2, и s>2 приp=3. В работе описан класс Леви L (q(Hps, Z)), где Hps - свободная ранга два группа в многообразии нильпотентных ступени не выше двух и экспоненты ps групп, Z - бесконечная циклическая группа, q(Hps, Z)- квазимногообразие, порождённое группами Hps, Z.
В статье показано, что всякая n-мерная 3-алгебра над произвольным полем, n<55, удовлетворяет стандартному тождеству Sk(x1, x2,…, xk)=0 степени k=[(1+√(1+8n))/2].
В статье показано, что всякая 2-порожденная n-мерная нильпотентная алгебра R над алгебраически замкнутым полем с двумя и тремя определяющими соотношениями и с условием dim R2/R3=dim R3/R4=3 удовлетворяет стандартному тождеству степени k=[(1+√(1+8n))/2].
В статье рассматриваются некоторые класса Леви квазимногообразия, порожденного свободной 3-ступенно нильпотентной группой ранга 2.
В работе строится пример почти коммутативного -многообразия векторных пространств над полем GF(2), которое порождено пространством над полем GF(2), не являющимся GF(2)-алгеброй.
В работе с точностью до изоморфизма классифицированы все конечные локальные кольца R характеристики p (p - простое число) с единицей и условиями: R/J=GF(pr)=F⊆Z(R), dimF J/J2=2, dimF J2=3, J3=0, где J=J(R) - радикал Джекобсона кольца и Z(R) - центр кольца R.
В статье рассматриваются свободные произведения в классе нормальнозначных m-групп. Построено представление такого произведения m-групп автоморфизмами линейно упорядоченных множеств.
Статья посвящена исследованию групп монотонных подстановок циклически упорядоченных множеств.
В данной работе найдено условие, при котором пополнение 3-ступенно нильпотентной группы без кручения содержится в квазимногообразии, порождённом этой группой.
В работе рассматриваются конечно-порожденные l-группы из многообразия l-групп с тождеством [xp, yp]=e. Доказано, что в таких l-группах существует конечное число попарно ортогональных сопряженных между собой положительных элементов.
Статистика статьи
Статистика просмотров за 2025 год.
Издательство
- Издательство
 - АлтГУ
 - Регион
 - Россия, Барнаул
 - Почтовый адрес
 - 656049, Алтайский край, город Барнаул, проспект Ленина, дом 61
 - Юр. адрес
 - 656049, Алтайский край, город Барнаул, проспект Ленина, дом 61
 - ФИО
 - Бочаров Сергей Николаевич (Руководитель)
 - E-mail адрес
 - rector@asu.ru
 - Контактный телефон
 - +7 (385) 2291291
 - Сайт
 - https://www.asu.ru/