Статья: РАЗРЕШИМОСТЬ ЗАДАЧИ ДЛЯ УРАВНЕНИЙ ДВИЖЕНИЯ СЫПУЧЕЙ СРЕДЫ (2022)

Читать онлайн

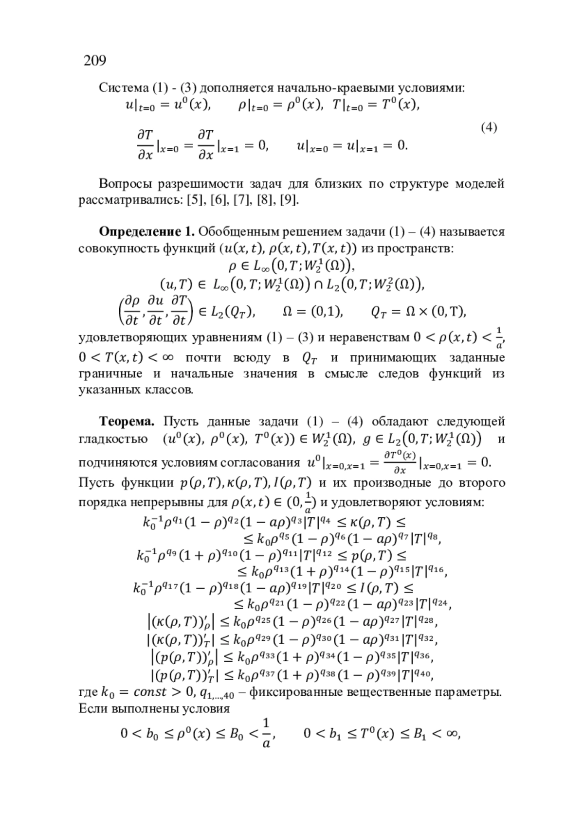
В статье доказана разрешимость «в малом» по времени начально-краевой задачи о нестационарном неизотермическом одномерном движении сыпучей среды.

Ключевые фразы: РАЗРЕШИМОСТЬ, плотность, гранулярная температура, сыпучая среда
Автор (ы): Ахмерова И.Г., ПРАВДИВЦЕВ А.С.
Журнал: МАК: МАТЕМАТИКИ - АЛТАЙСКОМУ КРАЮ

Предпросмотр статьи

Идентификаторы и классификаторы

УДК
517.956.222. Общие свойства
Для цитирования:
АХМЕРОВА И.Г., ПРАВДИВЦЕВ А.С. РАЗРЕШИМОСТЬ ЗАДАЧИ ДЛЯ УРАВНЕНИЙ ДВИЖЕНИЯ СЫПУЧЕЙ СРЕДЫ // МАК: МАТЕМАТИКИ - АЛТАЙСКОМУ КРАЮ. 2022. № 4
Текстовый фрагмент статьи