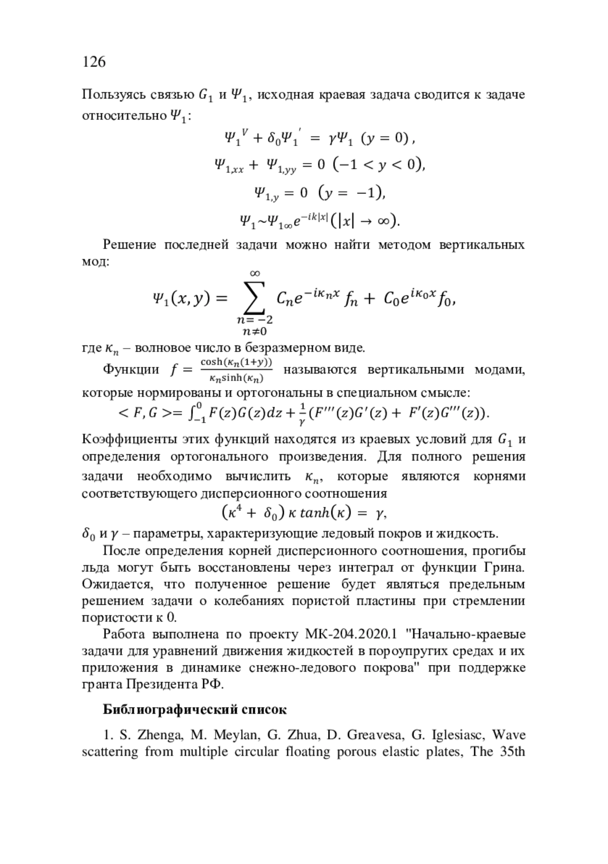
Статья посвящена решению задачи о колебаниях упругой ледовой пластины с нулевой пористостью. Колебания льда вызваны внешней нагрузкой с амплитудой, осциллирующей по времени. В отдалении от нагрузки колебания льда принимают форму стоячих волн. С помощью функции Грина исходная задача сводится к определению профилей колебаний льда по вертикальной координате, которая решается методом вертикальных мод.
Идентификаторы и классификаторы
Взаимодействие гравитационных волн с тонкими пористыми структурами представляет значительный интерес [1], [2]. Существует множество примеров математических моделей океанских волн, взаимодействующих с пористыми структурами. Например, с развитием строительства в морях и океанах инженерных сооружений важными являются исследования по снижению нагрузки на океанские сооружения специальными пористыми волнорезами.
Список литературы
1. S. Zhenga, M. Meylan, G. Zhua, D. Greavesa, G. Iglesiasc, Wave scattering from multiple circular floating porous elastic plates, The 35th International Workshop on Water Waves and Floating Bodies, 26-29 April, 2020, Seoul, Korea, (2020).
2. D. Mondal, S. Banerjea, Scattering of water waves by an inclined porous plate submerged in ocean with ice cover, Quarterly Journal of Mechanics and Applied Mathematics, 69(2016), no. 2, 195-213.
3. M.H. Meylan, L.G. Bennetts, M.A. Peter, Water-wave scattering and energy dissipation by a floating porous elastic plate in three dimensions, Wave Motion 70 (2017), 240-250.
4. Kristina N. Zavyalova, Konstantin A. Shishmarev, Alexander A. Korobkin, The Response of a Poroelastic Ice Plate to an External Pressure, Journal of Siberian Federal University. Mathematics & Physics 2021, 14(1), 87-97. EDN: UPWGPX
Выпуск
Другие статьи выпуска
Статья посвящена исследованию функциональной грамотности обучаемых на уроках математики, используя различные информационные технологии такие как: виртуальная доска, сервис RealtimeBoard, Workboard, сервисов Google, сервис LearningApps. org.
Статья посвящена обоснованию разработки автоматизированной информационной системы «Аудит практики в вузе», а также описанию ее функциональных возможностей на различных этапах подготовки, проведения и документирования результатов аудита.
В статье рассмотрены инструменты, которые можно использовать преподавателям в своей профессиональной деятельности, для проведения занятий в условиях дистанционного обучения
Статья посвящена организации научно-исследовательской деятельности школьников в рамках проекта «Сириус. Лето», который направлен на привлечение школьников и студентов к решению актуальных и прикладных задач. В качестве прикладного проекта рассматривается разработка системно-динамической модели распространения эпидемии в среде имитационного моделирования AnyLogic.
В работе отмечена и обоснована целесообразность рассмотрения проблем цифровизации образовательных учреждений и музеев в едином контексте, поскольку эти учреждения реализуют пересекающиеся функции по формированию гармоничной личности современного грамотного человека. При этом соответствующие информационные пространства естественным образом пересекаются, что позволяет использовать для их построения и обеспечения функционирования идентичные технологии и методы.
В статье рассмотрена концепция международного сотрудничества в области подготовки кадров для цифровой экономики, основанная на опыте реализации совместных образовательных программ (программ двух дипломов) между Алтайским государственным университетом (Россия) и Восточно-Казахстанским университетом им. С. Аманжолова (Республика Казахстан).
В статье описывается и анализируется процедура проведения экзамена по алгебре в ИМИТ в период пандемии коронавируса. Осуществляется оценка эффективности онлайн-экзамена.
Статья посвящена описанию разработки модуля для плагина «Аналитические графики» для визуализации и оценки учебного процесса в системе дистанционного обучения Moodle. Рассмотрены некоторые известные и широко применяемые плагины. Представлены результаты работы созданного модуля.
В статье рассматриваются задачи автоматизации распознавания и классификации спор папоротников семейства Pteridaceae с помощью компьютерного зрения. Для эффективного решения поставленных задач сформирована база данных, содержащая качественные снимки спор. Модель, обученная на снимках спор, будет являться эффективным инструментом для решения задач биосистематики и биоинформатики.
В статье рассматриваются задачи отладки автономной роботизированной системы. Для эффективного решения поставленной задачи разработана система сбора и визуализации данных с использованием стандарта AVS (Autonomous Visualization System). Разработанная система позволит эффективно исследовать и анализировать данные, получаемые во время работы автономной роботизированной системы
В статье рассматриваются задачи разработки классификатора термокарстовых озер Центрального Ямала на основе многоспектральной спутниковой информации. Для эффективного решения поставленной задачи сформирована база данных, содержащая космические снимки исследуемой территории. Классификатор, обученный на снимках спутника Sentinel-2, будет являться эффективным инструментом для поиска «индикаторов» интенсивного газовыделения, что позволит вовремя среагировать экологам на различного рода экологические проблемы.
В статье приведен анализ влияния оптимального промысла на лимитированную популяцию.
В статье на основе матричной модели динамики наблюдаемой части популяции (самцов), проанализирована скорость роста популяции северного морского котика на фоне совокупного изменения рождаемости и выживаемости с учетом стохастических эффектов.
На современном этапе развития науки технологий нейронные сети активно используются в различных прикладных областях от разработки игр до имитации поведения живых существ. Целью данного исследования является реализация двух программных агентов для генерации неочевидных для человека стратегии на примере одной игры (игра крестики-нолики пять в ряд). Такие стратегии в дальнейшем позволят существенно обогатить банки игрового поведения.
Работа посвящена исследованию динамики параметров качества воды Обской губы Карского моря на основе архивной и оперативной спутниковой информации на тестовых участках, где ведется; круглогодичная отгрузка в танкеры нефти и газа. В работе проанализирована динамика экологического состояния водных систем
Статья посвящена исследованию различимости отдельных групп школьников по цифровым следам, оставляемым в профиле социальной сети «ВКонтакте». Классификация на отдельные группы основана на нейронной сети многослойного персептрона (MLP).
В данной работе рассматривается проблема использования технологий дополненной реальности для обучения детей школьного и дошкольного возраста навыкам устного счета. Изучены основные особенности разработки обучающих систем с дополненной реальностью. Разработанная мобильная система позволяет получить и закрепить базовые навыки устного счета, используя набор игровых уровней в виде 3D тренажера. Приложение может использоваться для детей с разной начальной подготовкой.
В статье рассматриваются метод обеспечения конфиденциальности данных средствами Цифровой Стеганографии, использующий в качестве файлов-контейнеров изображения формата GIF, а также метод, оценивающий вероятность сокрытия информации в блоках файла-контейнера. Как результат, была создана компьютерная программа на базе среды программирования Microsoft Visual Studio 2019 Community и языка программирования C# (платформа. NET Framework).
В статье рассматривается разработка на языке C# с использованием библиотеки MathNet. Numerics модуля «Матричный калькулятор», который используется для расчёта характеристик матрицы. Описаны объект, предмет, цель и задачи исследования. Данный модуль может быть использован в учебном процессе студентами и преподавателями
Продемонстрирована возможность проведения инженерных расчетов течений полимерных сред на основе аналога структурно-феноменологической модели (1), (2). Полученная модель позволяет достаточно точно описывать стационарные и нестационарные характеристики расплавов разветвленных полимеров.
На сегодня практически стандартным способом обследования работы сердца является электрокардиография - неинвазивная методика регистрации и исследования электрических полей, образующихся при работе сердца. Мобильные электрокардиографы - это легкие переносные аппараты ЭКГ для регистрации электрокардиографического сигнала на месте нахождения пациента (не обязательно в больнице). Мобильный электрокардиограф предполагает использование смартфона для сбора, анализа и передачи данных ЭКГ, при этом замеры происходят с использованием внешнего устройства - кардиофлешки. ООО «Алтайский геофизический завод» [1] для решения проблемы слабой насыщенности рынка доступными российскому потребителю домашних и мобильных ЭКГ собирается выпустить ряд подобных мобильных устройств.
Компания «СиСорт» [1] занимается разработкой и производством высокотехнологичного оборудования для сортировки сыпучих продуктов. Одно из направлений деятельности ООО «СиСорт» связано с автоматизацией анализа фракционного состава зерновой смеси, поскольку при каждой перепродаже на пути от производителя к конечному потребителю требуется оценка качества продукции путем установления доли сорной примеси. Один из типовых способов автоматизации бизнес-процессов - это разработка и внедрение веб-приложения, которое для рассматриваемой предметной области может сочетать в себе набор инструментов автоматического анализа зерновых смесей с доступностью из любой точки планеты
В статье рассмотрены подходы к отбору признаков биомедицинских данных, реализован метод ансамблирования алгоритмов фильтрации, набирающий популярность в последние годы, с применением разработанного ранее ledge-критерия. Использование рассмотренного подхода потенциально позволяет улучшить качество классификации и получать более стабильные результаты.
В статье рассматривается метод оцифровки карты. Изучаются методы преобразования оцифрованной карты во взвешенный граф, чтобы в дальнейшем использовать его в методах поиска пути. В графе ребра будут иметь вес, равный значению функции, включающей в себя расстояние между двумя вершинами, разницу высоты вершин и значение преодолимости. Все действия будут производиться на подробной карте местности, т. е. на карте, на которой изображены все различимые объекты местности.
Работа посвящена описанию и анализу бизнес-процессов ООО «Третьяковский элеватор», а также проектированию с целью последующего внедрения автоматизированной системы по управлению взаимоотношениями с клиентами.
В статье проводится анализ методов исследования межтерриториальных взаимосвязей и обосновывается необходимость; использования пространственной автокорреляции и авторегрессии для установления межрегиональной взаимосвязи в процессах формирования инвестиционного потенциала с помощью кластерного анализа.
В настоящее время развивается множество проектов по развитию сельхозпроизводства. Проблематикой проектов является отсутствие механизмов, позволяющих эффективно управлять земельными ресурсами с учетом множества разнородных факторов. В статье рассматривается модель частичного равновесия GLOBIOM, позволяющая исследовать оптимальные траектории изменения землепользования, а также оценить динамику эмиссии парниковых газов.
Существуют три основные проблемы взаимодействия маломобильных групп населения (МГН) с объектами социальной инфраструктуры (ОСИ): первая - физическая, вторая заключается в недоступности информации об ОСИ, а третья - социальная. Указанные обстоятельства обуславливают актуальность разработки системы управления в сфере обеспечения доступности социальной инфраструктуры. В статье описана концептуальная структура модели системы управления ОСИ для МГН.
В статье рассмотрена концепция и текущие результаты разработки цифрового сервиса, ориентированного на поддержку принятия решений в системе точного земледелия малых фермеров Республики Казахстан.
Объектом исследования является долгосрочный инвестиционный мегапроект с множеством участников, имеющих самостоятельные проекты с высокими рисками реализации. Мега-проект представлен в виде ориентированного графа Gij без контуров. Решается задача поиска оптимальной стратегии распределения инвестиционных ресурсов компании между проектами с различными коэффициентами приоритетности. Каждый проект Gk (1<=k<=n) имеет директивный срок окончания строительства Dk и допустимую (минимальную и максимальную) вероятность завершения (P* и P** соответственно). Основная идея задачи распределения ресурсов между n проектами состоит в повышении вероятности завершения мегапроекта в директивные сроки Dk при заданных начальных объемах инвестиционных ресурсов мегапроекта С. Необходимо определить объем инвестиционных ресурсов Ckt, выделяемых k - му проекту в момент времени t>=0, при которых целевая функция максимальна. Задача представлена решением основной и вспомогательной задач для всех проектов Gk, 1<=k<=n. Построены алгоритмы реализации задач, показана их работоспособность на реальной экономической информации.
Работа посвящена разработке автоматизированной информационной системы процесса обслуживания техники сервисным центром. Для достижения цели изучен объект автоматизации описаны его бизнес-процессы; сформулированы требования к создаваемой АИС; разработана информационная система; рассчитана и доказана экономическая эффективность системы.
Работа посвящена описанию и анализу бизнес-процессов пожарной части, а также проектированию с целью последующего внедрения автоматизированной информационной системы управления документооборотом Федерального государственного казенного учреждения «Специализированная пожарно-спасательная часть федеральной противопожарной службы по Алтайскому краю».
Статья посвящена подходам теории игр к моделированию и аналитическому исследованию конкурентных рынков в условиях неполной информации.
Статья посвящена исследованию поведения при t→∞ решения задачи Коши для неоднородной системы Соболева
Статья посвящена численному исследованию автомодельной задачи фильтрации вязкой жидкости в вязкоупругом пористом скелете.
В работе рассматриваются уравнения для дисперсионных соотношений, возникающие при решении задач о колебаниях ледовых пластин. Рассмотрены колебания в форме периодических гидроупругих волн в случаях упругой и пористой ледовой пластины. Колебания вызваны приложенной периодической нагрузкой. Предложены алгоритмы вычисления комплексных корней дисперсионных соотношений.
Доклад посвящён исследованию статической модели антиплоского сдвига термоупругого композита - тела, представляющего собой термоупругую связующую матрицу, прошитую тонкими армирующими нитями. Постановка содержит два малых положительных параметра δ и ε, характеризующих толщину каждой отдельной нити и расстояние между двумя соседними нитями, соответственно. Исследуется асимптотическое поведение решений при стремлении малых параметров к нулю. В результате конструируются две модели, описывающие предельные режимы. Основные результаты настоящего исследования подробно изложены в статье [S. A. Sazhenkov, I. V. Fankina, A. I. Furtsev, P. V. Gilev, A. G. Gorynin, O. G. Gorynina, V. M. Karnaev, and E. I. Leonova, Siberian Electronic Mathematical Reports, 2021, 18(1), 282- 318].
В данной работе построен приближенный метод решения уравнения для насыщенности в задаче двухфазной неравновесной фильтрации. Это уравнение относится к уравнению типа конвекции-диффузии с преобладанием конвекции и с дополнительным членом, содержащим производную решения третьего порядка. Из-за гиперболического характера уравнения его решение сопровождается рядом трудностей, которые приводят к необходимости тщательного выбора метода решения. На основе вычислительных экспериментов проведено сравнение трех классических стабилизированных методов конечных элементов (SUPG, GLS и USFEM).
Статья посвящена математическому моделированию жидкости в результате удара упругим телом по свободной поверхности. Основной упор сделан на описании поведения жидкости в следе за ударом. В состоянии покоя жидкость имеет заданную конечную глубину. С использованием асимптотических методов выводится модель поведения жидкости в следе за ударом в случае большой начальной скорости удара и малой глубины жидкого слоя.
В рамках теории многофазной фильтрации рассматривается задача тепломассопереноса в тающем снежном покрове. Доказана единственность решения регулярной одномерной задачи.
Статья посвящена исследованию влияния на перенос веществ в атмосфере метеорологических условий, в том числе влияния ветрового режима и температурной стратификации нижнего слоя атмосферы. В работе используются уравнения пограничного слоя атмосферы, которые записываются в ортогональных криволинейных координатах. С помощью этих уравнений проведены численные расчеты переноса примесей вредных веществ в атмосфере промышленного города, с целью выявления мелкомасштабных стоячих вихрей воздушного потока, которые возникают при умеренных ветрах. В отличие от ранее рассмотренных работ здесь на боковых границах рассматриваемой области граничные условия ставятся вторым производным по нормали. Представлены результаты численного расчета распространения загрязнения от медеплавильного комбината, полученные на основе реальных данных, при визуализации которых видно завихрение ветра под влиянием карьера образованного от добычи руды открытым способом.
В работе рассматривается линейно-замедленное диссипативное движение под действием потенциальной силы в случаях слабого и сильного сопротивления.
Шарнирные механизмы распространены повсеместно. Обычно они служат для преобразования одного вида движения в другой. В работе приведены математические модели шарнирных механизмов, а также приведен обзор классических и современных результатов, связанных с изучением шарнирных механизмов.
В статье рассматривается двумерное движение углекислого газа в пороупругой среде. Приводится алгоритм численного исследования полученной начально-краевой задачи.
В статье излагается результат о разрешимости «в малом» по времени задачи о нестационарном неизотермическом одномерном движении двухфазной смеси вязких несжимаемых жидкостей при неоднородных граничных условиях.
В настоящей работе рассматривается уравнение колебания-диффузии с дробной производной Капуто по времени. Предлагается вычислительно эффективный неявный численный метод для этого уравнения. Приводятся некоторые результаты, демонстрирующие эффективность численного метода.
В работе рассматривается сочетание применения неравенства Коши (между средним арифметическим и геометрическим) и неравенства Мюрхеда продуктивное в ряде случаев при доказательстве неравенств.
Введение бесконечных чисел позволяет рассматривать функции с бесконечно малыми и бесконечно большими значениями на бесконечно малых и бесконечно больших интервалах. Это дает возможность вкладывать разрывные вещественные функции в секвенциальные гладкие, применять к ним дифференциальные методы, переносить результаты на исходные функции и оценивать погрешности с любой точностью простыми алгоритмами. Конечные и бесконечные числа образуют стандартные алгебраические и аналитические структуры. Составляются и решаются алгебраические и дифференциальные уравнения с содержательными бесконечными условиями и результатами.
В статье показывается, что продолжение решений уравнения Синцова, вообще говоря, неоднозначно, но единственность продолжения может иметь место при определённом виде области задания решений.
В работе рассматривается два приема доказательства неравенств основанные на соображении выпуклости функций.
В настоящей работе исследуется уравнение Эйнштейна вида Symr = Лg где Symr - симметрическая часть тензора Риччи, g - метрический тензор, Л - некоторая константа на трехмерных группах Ли с левоинвариантной римановой метрикой и полусимметрической связностью.
КЛЕТОЧНЫЙ АВТОМАТ, ХЭШ-КОД, ЛОГИН, ПАРОЛЬ, ОДНОМЕРНЫЙ КЛЕТОЧНЫЙ АВТОМАТ, СОЛЬ, ПРАВИЛО РАЗВИТИЯ КЛЕТОЧНОГО АВТОМАТА
В работе исследованы инвариантные солитоны Риччи - важный подкласс в классе однородных солитонов Риччи. Получена классификация инвариантных солитонов Риччи на трехмерных группах Ли с левоинвариантной римановой метрикой и полусимметрической связностью, отличной от связности Леви-Чивиты.
Актуальность темы обусловлена столкновением интересов вразличных сферах, так что на первое место выходит вопрос выбораоптимальной стратегии. В такой ситуации теория игр, имеющая в запаседостаточное количество методов, позволяет успешно решать подобные задачи оптимизации
В статье рассматривается построение таблицы характеров группы диэдра D32
Рассмотрен один из аспектов задачи оценивания степени различий двух и более разбиений конечного множества на дизъюнктные части. В специальной кластерной метрике, введенной на семействе всех таких разбиений, изучена структура кратчайших маршрутов между двумя разбиениями. Предложен алгоритм построения таких маршрутов.
Статья посвящена исследованию задачи об охране картинной галереи, когда план ее интерьера представлен в виде ортогонального многоугольника. Проводится обзор известных результатов, и получен псевдокод алгоритма расстановки охранников
В статье рассматривается решение задачи Дирихле для листа Мёбиуса
Статья посвящена вопросам единственности и устойчивости циклов в многомерных моделях генных сетей.
Статья посвящена исследованию функционалов Минковского в двумерном цифровом пространстве. В работе изучается алгоритм нахождения функционалов Минковского.
Статья посвящена исследованию конформно киллинговых векторных полей на пятимерных 2-симметрических лоренцевых многообразиях. Конформно киллинговы поля играют важную роль в теории солитонов Риччи, а также порождают важный класс локально конформно однородных (псевдо)римановых многообразий. В римановом случае В. В. Славским и Е. Д. Родионовым было доказано, что такие пространства являются либо конформно плоскими, либо конформно эквивалентны локально однородным римановым многообразиям. В псевдоримановом случае вопрос их строения остается открытым.
Проведены исследования нильпотентной конечномерной алгебры R, удовлетворяющей для некоторого натурального числа N > 1 условию: dim R^N / R^(N+1) = 2, с описанием ее строения, определяющих соотношений и тождеств. В частности, доказано, что такая алгебра удовлетворяет стандартному тождеству степени N+2.
Статья посвящена исследованию ассоциативных колец, удовлетворяющих некоторым тождествам на коммутативность.
В работе изучаются классы Леви квазимногообразий, “близких” к квазимногообразию QH^(V^2)среди которых удалось обнаружить континуум различных квазимногообразий, класс Леви каждого из которых совпадает с L(QH^(V^2))
В статье доказывается, что для произвольного неравнобедренного треугольника ABC треугольник HIG является тупоугольным.
Об одном минимальном ненулевом L-многообразии над полем из трех элементов
Данная работа продолжает исследования, начатые в [3]. Цель исследований - построить графы делителей нуля коммутативных колец порядка p6r;(для колец порядка p5r; задача решена в [4]). Этот результат, как пример, важен для актуальной в настоящее время тематике по классификации конечных колец, удовлетворяющих некоторому условию на их графы делителей нуля.
В статье приводятся условия коммутативности для ассоциативных колец с автоморфизмами.
В работе описаны инъективные мономиальные операторы Роты - Бакстера, заданные на свободной ассоциативной алгебре.
В статье рассматривается представление свободных; m-произведений в классе; o-аппроксимируемых; m-групп автоморфизмами линейно упорядоченных множеств. Приводится; Теорема:; m-группа;; является свободным произведением; m-групп;; в классе; o-аппроксимируемых m-групп.
В работе анонсирован следующий результат: Пусть группа G имеет представление: G=гр(a, x1,..., xs; [a, x1][a, x2]... [a, xn]) (n > 6). Если t1, t2, t3 - любые элементы группы G, то подгруппа G’гр(t1, t2, t3) G - локально свободная группа.
Статья посвящена исследованию сжатых графов делителей нуля конечных ассоциативных колец на пяти вершинах и более, являющихся деревьями, и содержащих мост.
О становлении член-корр. АН СССР (в 1964 году) АТОЛИЯ ИЛЛАРИОНОВИЧА ШИРШОВА
Статистика статьи
Статистика просмотров за 2025 год.
Издательство
- Издательство
- АлтГУ
- Регион
- Россия, Барнаул
- Почтовый адрес
- 656049, Алтайский край, город Барнаул, проспект Ленина, дом 61
- Юр. адрес
- 656049, Алтайский край, город Барнаул, проспект Ленина, дом 61
- ФИО
- Бочаров Сергей Николаевич (Руководитель)
- E-mail адрес
- rector@asu.ru
- Контактный телефон
- +7 (385) 2291291
- Сайт
- https://www.asu.ru/