В работе рассматривается математическая модель фильтрации жидкости в деформируемой пористой среде. Особенностью рассматриваемой модели является учет температуры и подвижности пористого скелета.
Идентификаторы и классификаторы
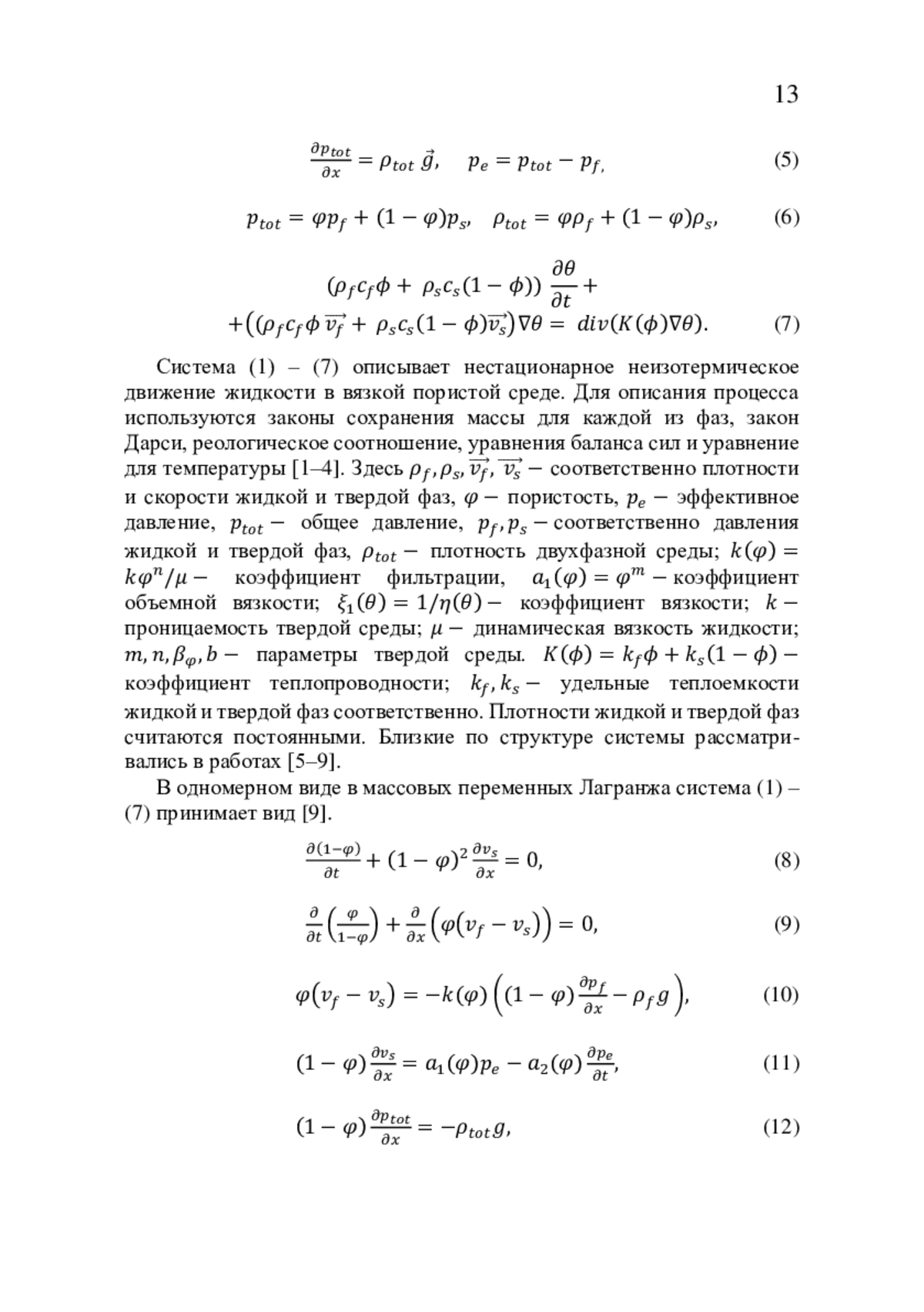
Система (1) – (7) описывает нестационарное неизотермическое движение жидкости в вязкой пористой среде. Для описания процесса используются законы сохранения массы для каждой из фаз, закон Дарси, реологическое соотношение, уравнения баланса сил и уравнение для температуры [1–4].
Список литературы
1. Bear J. Dynamics of Fluids in Porous Media // Elseiver, New York 1972.
2. Connoly J.A.D., Podladchikov Y.Y.Compaction-driven fluid flow in viscoelastic rock //Geodin. Acta, 11 (1998), 55-84. EDN: SRMJMQ
3. Morency S., Huismans R.S., Beaumont C, Fullsack P. A numerical model for coupled fluid flow and matrix deformation with applications to disequilibrium compaction and delta stability// Journal of Geophysical Redearch, 112(2007), B10407.
4. Нигматулин Р.И. Динамика многофазных сред. - М., 1987. - Ч. 1.
5. Simpson M., Spiegelman M., Weinstein C.I. Degenerate dispersive equations arising in the stady of magma dynamics // Nonlinearty, 20(2007), 21-49.
6. Токарева М. А., Папин А. А. Глобальная разрешимость системы уравнений одномерного движения вязкой жидкости в деформируемой вязкой пористой среде // Сибирский журнал индустриальной математики. - 2019. - Т. 22. - №. 2. - С. 81-93. EDN: BBUAPK
7. Вирц Р., Папин А., Вайгант В. Численное решение одномерной задачи фильтрации несжимаемой жидкости в вязкой пористой среде // Известия Алтайского государственного университета, 2018. № 4(102). С. 62-67. EDN: YABMOL
8. Вирц Р. А., Папин А. А., Вайгант В. А. Численное решение одной задачи фильтрации жидкости в вязкоупругой пористой среде // Известия Алтайского государственного университета, 2020. № 1(111). С. 72-76. EDN: HKBCFG
9. Papin A.A., Tokareva M.A. On Local solvability of the system of the equation of one dimensional motion of magma // Журнал Сибирского федерального университета. Серия: Математика и физика. 2017. T. 10. № 3. C. 385-395. EDN: WPGDTB
10. Connolly J. A. D., Podladchikov Y. Y.Temperature-dependent viscoelastic compaction and compartmentalization in sedimentary basins //Tectonophysics. - 2000. - Т. 324. - №. 3. - С. 137-168. EDN: YEOQYX
Выпуск
Другие статьи выпуска
Использование системы электронного обучения Moodle в образовательном процессе обусловлено возникшей потребностью системы образования в переходе на дистанционный режим, предполагающий реализацию современных методов обучения обучающегося самостоятельно.
Одна из наиболее распространенных проблем в высших учебных заведениях на современном этапе связана с решением вопроса о том, какие методы и условия обучения следует использовать для обеспечения качества и расширения охвата. Каждая из существующих модальностей (очное, дистанционное и смешанное обучение) имеет своих сторонников, при этом часто аргументы за или против конкретной методологии основаны на том, что в настоящее время модно.
В данной работе расматривается язык програмирования Python, как инструмент ОГЭ, ЕГЭ и олимпиад по программированию
Современные российские университеты активно используют различные варианты реализации балльно-рейтинговой системы (БРС) оценки знаний студентов [1]. Для этого, зачастую, используются достаточно громоздкие и сложные программно-технические решения, сдерживающие их активное использование из-за недостаточно высокого уровня компьютерной грамотности как некоторой части преподавателей, так и студентов. По мнению автора, которое базируется на опыте преподавания математических дисциплин в техническом университете (будущим инженерам), эта проблема свойственна даже для такого рода университетов [2], сотрудники и студенты которых, казалось бы, должны обладать «продвинутыми» навыками в сфере компьютерных технологий. В этой связи, при разработке БРС оценки знаний студентов по математическим дисциплинам нами был сделан акцент на использовании распространенных офисных приложений и функционала социальных сетей, достаточно хорошо освоенных современными студентами и преподавателями.
Заметим, что каким бы высоким мастерством и знаниями не обладал преподаватель, нередко существует проблема субъективного оценивания результатов работы студента. Часто семинарские занятия в одном потоке проводятся несколькими преподавателями, а значит могут применяться различные подходы и предъявляться разные требования при оценке результатов работы. Введение балльно-рейтинговой системы оценки успеваемости студентов направлено на универсализацию этого процесса. В то же время, обширность и многоплановость массивов, генерируемых при этом данных, требуют автоматизации процессов оценивания.
В данной работе рассматривается применение методов имитационного и математического моделирования к решению классической медицинской задачи - прогнозированию развития заболеваемости. Качественный прогноз распространения заболевания достижим только на основе адекватных математических моделей.
в основе настоящей работы лежит разработка и использование электронного учебно-методического комплекса дисциплины подготовки бакалавров на базе LMS Мoodle с целью повышения эффективности того или иного вида учебной деятельности студентов. В результате проделанной работы был разработан электронный учебно-методический комплекс, использующийся для комплексного информационного обеспечения обучающих процессов по дисциплине «Базы данных» для бакалавров 2 курса ИМиИТ АлтГУ по специальностям 01.03.02 Прикладная математика и информатика, 02.03.01 Математика и компьютерные науки, 02.03.02 Фундаментальная информатика и информационные технологии.
В конце XX века появилась новая технология - Motion Capture - технология захвата движений. Захват движения - это метод анимации виртуальных персонажей и трехмерных объектов с помощью данных об ориентации и положении в пространстве, которые предоставляются специальными измерительными средствами (системами)
Дискретная математика является фундаментом для компьютерный; вычислений. Поэтому изучение различных разделов дискретной математики важно для студентов, обучающихся информационным технологиям. При дистанционной форме обучения (при проведении текущей аттестации в форме тестирования в электронной образовательной среде) возникают проблемы с адекватной оценкой знаний студентов. Например, правильный ответ на достаточно сложную задачу минимизации булевой функции методом карт Карно при электронном обучении дают более 95% студентов, в то время как при проведении аттестации в традиционной форме с этой задачей не справляются порядка половины студентов.
В настоящее время в связи с эпидемиологической ситуацией все; учебные заведения нашей страны были вынуждены полностью перейти на дистанционное обучение. Поэтому применение интерактивных методик стало еще более востребованным, так как именно они позволяют сформировать положительную мотивацию к обучению.
на образовательной платформе Stepik нами разработан дистанционный курс «Тригонометрические уравнения и неравенства».
В связи с эпидемиологической ситуацией в стране и в мире временно изменились и условия работы в сфере образования. Ученики и студенты оказались переведены на дистанционное обучение. Учебный год практически завершен и уже можно сделать некоторые выводы о работоспособности различных образовательных ресурсов, которые позволяют осуществлять образовательные услуги в режиме дистанционного обучения. Цель данной статьи - осуществить небольшой обзор плюсов и минусов платформ и сайтов, позволяющих осуществлять образовательные услуги в дистанционной форме работы.
Развитие технических средств неизменно ведет к их внедрению в учебный процесс на разных уровнях. Зачастую, применение технических новшеств требует определенной предварительной технической и методической подготовки педагогов. Поэтому внедрение таких средств в подготовку будущих учителей является важной и актуальной задачей. В данной работе нами рассматривается возможность разработки и применения трехмерных моделей в гарнитурах виртуальной и дополненной реальности при подготовке учителей математики и физики.
В данной работе рассматриваются основные проблемы обучения моделированию бизнес-процессов
В настоящее время существует широкий выбор всевозможных способов виртуального общения. Проведем обзор наиболее популярных платформ для проведения групповых видеосвязей.
В современном образовании активно исследуются инновации в области предоставления альтернативных способов взаимодействия с целевой аудиторией. Современные тенденции в области непрерывного; образования предполагают необходимость реализации вузами программ профессиональной подготовки в соответствии с востребованными специальностями
Объектом исследования являются системы массового обслуживания. Предметом исследования является характеристики систем массового обслуживания [1, с. 45]. Целью исследования является разработка модуля «Расчет характеристик систем массового обслуживания», который позволит преподавателю осуществлять контроль правильности выполнения заданий
Обязательным компонентом процесса обучения является проверка навыков, умений и компетенций, приобретенных обучающимися. В условиях дистанционного обучения проверка качества полученных знаний особенно актуальна. При реализации промежуточного контроля дистанционно приходится решать ряд проблем, основная из которых - соответствие выставляемой оценки с реально полученными знаниями.
На наш взгляд, электронный образовательный ресурс - это комплекс разнообразных информационных ресурсов, который используется в учебном процессе в цифровом виде с применением графических знаковых систем и функционирует с помощью информационных и коммуникационных технологий. Как средство повышения качества образования он обладает рядом характеристик для формирования графической культуры обучающихся: мультимедийность, интерактивность, универсальность и доступность.
Для обеспечения студентов учебными материалами и проведения занятий в дистанционном формате в среде Moodle был разработан электронный обучающий курс по дисциплине «Количественные методы в научных исследованиях» для бакалавров института психологии АлтГУ
Цель настоящего сообщения состоит в том, чтобы показать, что вопросно-задачная составляющая или вопросно-задачная система (ВЗС) учебной книги может быть охарактеризована количественно (не числом, а структурой данных), что она может отражать определенные стилевые особенности, связанные с характером интерпретации чисел в последовательности или структуре данных, что в свою очередь обусловлено стилем мышления авторов учебной книги
Данная работа направлена на создание алгоритма определяющего принадлежность пользователя к некоторому классу, на основе которого будет определяться тип предлагаемой ему рекламы. Областью сбора информации о пользователях будет являться сеть интернет.
В исследовании рассматривается проблема использования нейронных сетей в многокритериальной игре с неполной информацией.
Целью работы являлась разработка программного обеспечения с интуитивно-понятным интерфейсом и открытым исходным кодом для наглядного отображения статистически обработанных данных с целью их дальнейшего использования в отчётах, докладах, презентациях
Задача оценки причинных эффектов представляет собой сравнение состояния объекта с учетом и без учета вмешательства и оценки ожидаемой величины полученных различий целевого признака. В работе рассматривается сравнительный анализ методов оценки причинных эффектов, включая тесты попарных сравнений, линейные регрессионные модели и метод псевдорандомизации; (Propensity Score Matching). Прикладная задача исследования заключается в оценке эффекта технологии возделывания яровой пшеницы на ее урожайность в условиях Кулундинской степи Алтайского края
Статистика является одной из наиболее важных дисциплин, предоставляющих инструменты и методы для поиска структуры и более глубокого понимания данных, а также наиболее важной дисциплиной для анализа и количественной оценки неопределенности. Рассмотрим влияние статистики на наиболее важные этапы в науке о данных
В работе проведено тестирование кодов, являющихся представителями направлений, появлявшихся на пути развития теории кодирования [1,2,3]. Тесты проводились на предмет их применимости в разных условиях работы.
В данной статье описывается методика реализации модели урбанистической динамики с использованием различных подходов: методов системной динамики, агентного моделирования и ГИСтехнологий. Представленная модель отражает динамику миграции; населения между районами города в зависимости от уровня комфорта района. Население города представлено в виде агентов, помещенных в среду системной динамики и взаимодействующих с ней. Информационное наполнение модели осуществлялось на примере города ХантыМансийска
В данном исследовании рассматривается проблема нахождения отличий в данных электронных таблиц схожей структуры через поиск совпадений значений их соответствующих полей
Целью работы является проектирование и разработка системы, позволяющей автоматизировать различные участки деятельности хлебобулочного предприятия: от учета материалов до планирования производства
Одной из проблем современного ведения дел в ТСЖ, является устаревшая система оповещения и голосования. Часть важной информации может быть недоступна жильцам. Так же много времени тратится на самое простое голосование по текущим вопросамобслуживания. Чтобы решить эту проблему было принято решение о создании соответствующих сервисов, которые бы позволяли быстро оповещать жильцов о важных мероприятиях, а также проводить голосования в куда более короткие сроки, чем это происходит на данный момент
В работе представлено описание практического метода вычисления интегральных топологических характеристик снимков поверхности Земли в среде Matlab.
Целью исследования является применение методов интеллектуального анализа данных для автоматизации процесса диагностики диабетической полинейропатии
Цель настоящей работы - разработка компьютерной программы, реализующей алгоритм из [4], а также исследование возможностей и характеристик этого алгоритма.
Цель нашей работы - изучение закономерностей пространственно-временного распределения хлорофилла «а» в Беринговом море и его районах.
Основной целью работы является разработка и проверка работоспособности математических моделей для различных игр в условиях неполной информации.
В данной работе рассматривается решение одной из задач совместного проекта - построение алгоритма классификации текстовых сообщений респондентов в группах социальной сети «ВКонтакте» на сообщения, относящиеся и не относящиеся к дистанционному обучению с использованием языка программирования Python 3, который предполагается использовать для автоматической фильтрации сообщений для дальнейшего анализа
В результате моделирования достигнута максимальная пропускная способность канала, что позволяет говорить о том, что в час наибольшей нагрузки (ЧНН) ресурсов сети недостаточно для полного обеспечения качественным радиосигналом всем абонентам сети
Рассмотрим особенности процесса принятия к реализации инвестиционных проектов в условиях рисков и неопределенностей. В данной работе считаем, что чистый приведенный доход NPV при данной постановке задачи является случайной величиной на отрезке;[NPV1, NPV2]; с известной функцией плотности вероятности p (NPV). Основные допущения в данной ситуации приведены в работе [1].
Целью исследования является разработка веб-приложения, предназначенного для обучения контролю сахарного диабета детей и подростков Алтайского края.
При использовании математических методов в биологии и вариационной (биологической) статистике при исследовании биологических объектов существует потребность в наличии универсального (для объектов макро- и микромира) инструмента для сбора данных в электронном виде в полуавтоматическом режиме (совмещенных с ручной работой). Такая разработка необходима и востребована биологами и экологами, которые специализируются на сборе биометрических данных с последующей статистической обработкой.
Выявление закономерностей формирования ареалов растений - фундаментальная проблема, которая тесно связана с историей видов в контексте глобальной и локальной эволюции природной среды. Познание этих закономерностей предоставляет возможности оценки перспектив дальнейшего существования видов и характера их ареалов под влиянием различных факторов [1, c. 30]. Климат - важнейший фактор, влияющий на формирование и распространение наземных экосистем [2, c. 131].
Цель работы - разработка базы данных выпускников и потенциальных абитуриентов Института математики и информационных технологий. Данная работа является актуальной, востребованной и практически значимой. Что касается работы со школьниками и учителями, информация, хранимая в базе данных, позволит оперативно организовать подготовку и проведение олимпиад и конкурсов, участие в научно-практических конференциях, работу с научно-методическими объединениями учителей, проведение профориентационных встреч с; учащимися школ и колледжей, проведение семинаров-консультаций по подготовке к ЕГЭ (пробных ЕГЭ), научно-популярных лекций для учителей и школьников.
В связи с развитием технологий, используемых в современных биомедицинских исследованиях, происходит увеличение объема информации, подлежащей анализу. Одним из актуальных примеров является класс задач бинарной классификации многомерных данных, полученных с ДНК-микрочипов [1, 2]. Такая информация представлена значениями числовых признаков, количество которых измеряется тысячами, что значительно увеличивает время анализа данных. Для качественного решения рассматриваемых задач классификации широко используются алгоритмы фильтрации, поскольку среди методов отбора признаков они являются наиболее вычислительно эффективными. Идея этого подхода состоит в выборе подмножества признаков, упорядоченных согласно некоторой заданной мере [3]. Однако, распространенные в настоящее время алгоритмы фильтрации не вполне сосредоточены на выявлении связи между числовым и бинарным признаками, свойственной рассматриваемым задачам. В связи с этим для ее оценивания в работе [4] был введен ледж-коэффициент корреляции, в статье [5] предложены алгоритмы по его вычислению, в работе [6] описан алгоритм фильтрации, основанный на применении ледж-коэффициента
Работа продолжает ряд исследований социально-демографической ситуации, начатых в [2-4], и ставит своей целью выявить факторы, существенно влияющие на процессы выездной миграции на территории Российской Федерации.
Сложно представить современный мир без перелетов, постоянных перемещений. Система гостиниц и отелей развивается быстрыми темпами, растет огромная конкуренция, каждый день поступает очень много информации о клиентах, которую нужно проанализировать. Поэтому ни одна гостиница на сегодняшний день не может обойтись без своей собственной информационной системы, позволяющей вести весь учет и от эффективности которой зависит и конкурентоспособность гостиницы. Но с внедрением новых технологий приходят и новые проблемы. Разработка информационной системы может занять много времени, иметь сложную структуру и высокую стоимость, которая может оказаться непосильной для начинающих предприятий. Конечный же продукт может выглядеть слишком усложненным, с множеством функций и кнопок на экране. В связи с этим появляется еще одна проблема - обучение персонала, что тоже несет определенные расходы. Разработанная информационная система «Гостиница» решает вышеперечисленные проблемы. Она ориентирована на небольшую сеть гостиниц, которые не могут позволить себе дорогостоящую разработку программного обеспечения.
Объектом исследования является долгосрочный инвестиционный мегапроект с множеством участников, имеющих самостоятельные проекты с высокими рисками реализации. Мегапроект представлен в виде ориентированного графа Gij без контуров. Решается задача поиска оптимальной стратегии распределения инвестиционных ресурсов компании между проектами с различными коэффициентами приоритетности. Каждый проект имеет директивный срок окончания строительства; и допустимую (минимальную и максимальную) вероятность завершения Основная идея задачи распределения ресурсов между n проектами состоит в повышении вероятности завершения мегапроекта в директивные сроки при заданных начальных объемах инвестиционных ресурсов мегапроекта. Необходимо определить объем инвестиционных ресурсов Ckt, выделяемых k - му проекту в момент времениt >= 0, при которых целевая функция максимальна. Задача представлена решением основной и вспомогательной задач для всех проектов Gk. Построены алгоритмы реализации задач, показана их работоспособность на реальной экономической информации.
В настоящей статье производится анализ пространственных процессов грузоперевозок, описанных, например, в работах [1, 2]. Ставится задача обобщения транспортной задачи линейного программирования (ТЗЛП), теория которой и методы решения приведены в [3]. В классической постановке число складов считается заданным, запасы однотипного товара на всех складах известны и ограничены. Кроме того, затраты на перевозку единицы товара от каждого склада каждому потребителю постоянные, откуда следует, что пространственное положение складов и распределение потребителей задается априори. Очевидным обобщением ТЗЛП является оптимизация пространственного размещения заданного числа складов на территории распределения потребителей. В данной постановке имеются возможности и направления использования на практике полученных результатов, в частности, при решении задачи оптимального размещения оптовых складов продовольствия на городской территории
Математические модели и методика прикладного портфельного анализа при обосновании инвестиционных решений исследовались в статьях [1-2], в которых проведено обоснование необходимости разработки проблемно ориентированных информационных технологий. Однако предложенные в этих работах варианты решения этой задачи, по нашему мнению, требуют дополнительных исследований. В данной статье ставится задача разработки компьютерной программы поддержки принятия решений при выборе финансовых проектов в условиях неопределенности.
Субъективные оценки доходности и риска при обосновании инвестиционных решений исследовались в статьях [1-2], в которых проведено обоснование необходимости идентифицировать эти параметры для каждого лица, принимающего решения (ЛПР). Однако предложенные в этих работах варианты тестовых испытаний, по нашему мнению, требуют дополнительных исследований. В данной статье ставится задача разработки компьютерной модели оценки уровней рисков и упущенной выгоды при принятии инвесторами решений по реализации финансовых проектов
В работе [1] обоснованы методы идентификации параметров модели (1). Введен для локальных рынков интегральный показатель интенсивности труда, как отношение среднерыночнойактивности работников к ПТА. Предполагается, что значение этого; показателя постоянно для выделенной профессиональной группы при среднерыночных условиях оплаты труда и не зависит от квалификации, возраста работников и других индивидуальных характеристик
В данной работе ставится задача исследование математической модели оптимизации числа однотипного оборудования промышленные предприятия с многостаночной организацией производственных процессов. Предметом исследования являются математическая модель и информационные технологии активных СМО, свойства которых можно изучать методами компьютерного моделирования [5].
В работе рассматриваются вопросы оптимального согласования стоимости реализации проекта и интенсивности его реализации. При этом речь идёт об использовании трудовых ресурсов различного уровня квалификации и различного уровня технической оснащённости, что выражается в различной стоимости, как оплаты труда, так и стоимости прочей оснащённости проекта [1-2]
Для повышения эффективности функционирования реальных франчайзинговых систем некоторые участники франшизы могут выступать в различных ролях. Принимая во внимание особенности ролевого поведения участников франшизы, можно выделить пять вариантов наиболее известных структур франчайзинговых сетей на конкурентных рынках [1-3].
Объектом исследования является МУП «Рубцовский водоканал». Предметом исследования является процесс учета путевых листов и ГСМ. Целью исследования является разработка информационной системы учета путевых листов и ГСМ для МУП «Рубцовский водоканал»
Как и в прошлом, в настоящее время оборонная отрасль в нашей стране является одним из лидеров технологического прогресса, в том числе и в области применения ИТ для целей управления как отдельными производствами, так и предприятиями в целом. В частности, в ФНПЦ АЛТАЙ еще в 1980 г. г. были созданы основы построения интегрированной АСУ производством спецхимии, используемые сегодня для развития работ в направлении комплексной цифровизации предприятия [1]. Конечная цель этих работ - создание автоматизированной интегрированной информационно-управляющей системы (ИУС), обеспечивающей возможности стратегического и оперативного управления в реальном времени всеми видами деятельности предприятия [2-8].
Исследуется асимптотическое разложение решения первой начально-краевой задачи для системы С. Л. Соболева [1, с. 51]
Рассмотрим следущую квазилинейную систему составного типа, описывающую пространственное нестационарное изотермическое движение сжимаемой жидкости в вязкоупругой пористой среде
Регрессия представляет собой подход, с помощью которого можно соотнести друг с другом два набора переменных. Регрессионные модели, основаны на том, что сначала строится модель с помощью исходных данных, затем построенная модель используется для предсказания.
Рассмотрена система уравнений Буссинеска, описывающая конвекцию жидкости. Изучен алгоритм решения с помощью функции тока и разложения в ряд Фурье системы уравнений Буссинеска и сведения ее к системе уравнений Лоренца. Проведен анализ неподвижных точек на устойчивость. Описано поведение решения системы Лоренца при изменениях параметра r.
В данной работе по построенной математической модели в средах пакетов прикладных программ Maxima и SageMath разработана компьютерная модель, позволяющая определять кривизну и кручение кривой
Доклад посвящён исследованию начально-краевой задачи для нестационарного нелинейного уравнения диффузии-абсорбции с ограничением значений диффузионного потока и однородными начальными и граничными условиями. Изучается семейство приближённых решений, получаемых с помощью метода штрафа с применением интегрального оператора штрафа А. Каплана. Доказывается, что семейство приближённых решений сильно сходится к решению исходной задачи в анизотропном пространстве Бохнера при стремлении малого параметра регуляризации к нулю. Затем в результате систематического изучения структуры оператора штрафа устанавливается свойство равномерной аппроксимации в пространстве непрерывных по совокупности переменных функций. Настоящее исследование является развитием работ [1-3], более точно, их продолжением на нестационарный случай.
В настоящей заметке излагаются новые результаты о свойствах эффективных механических характеристик усредненной модели взаимодействия слабо сжимаемой вязкой жидкости (или газа) и погруженной в нее двухуровневой щетинистой структуры. Эта модель была построена авторами ранее (см. [1]-[3]) с помощью методов теории гомогенизации, исходя из базовых уравнений микроструктуры. Она естественным образом обобщает хорошо известную систему К.-Х. Хоффмана, Н. Д. Боткина и В. Н. Старовойтова [4], сконструированную в случае одноуровневой структуры, и в приложениях может быть использована, например, в описании аэродинамики в окрестности листа растения, в моделировании поверхности эпителия кровеносных сосудов; и при проектировании биотехнологических устройств, работающих в жидкостях.
В настоящей работе исследуются римановы многообразия, метрическая связность которых является связностью с векторным кручением. В данный класс связностей попадает связность Леви-Чивиты. Хотя тензор кривизны этих связностей не обладает симметриями тензора кривизны связности Леви-Чивиты, но представляется возможным определить секционную кривизну [10]. Показано, что; функция дельта - защемленности секционной кривизны компактной связной группы Ли G с биинвариантной римановой метрикой и связностью с векторным кручением принимает значения δ(||V||) ∈ (0, 1].
Рассматривается задача о напряженно-деформированном состоянии в плоской квадратной области с круглым отверстием. Сторона квадрата b = 20, радиус отверстия a = 0.5. Линейные размеры можно считать безразмерными, решение зависит от отношения a /b. Центр круга соответствует началу декартовых координат (х, y). Поведение материала вне отверстия является упругим: модуль Юнга; E = 3^10 Па, коэффициент Пуассона V = 0.3. Метод анализа выбран - Static, General. Исследуемая область подвергается растяжению, на боковых границах задается отрицательное давление -5000 Па.
Решение геометрических задач на линейное движение объектов объединяет в себе несколько основных соображений-идей, на которых базируется общий принцип решения задач. Последовательное увеличение количества условий и требований к рассматриваемым объектам позволяет демонстрировать востребованность ранее полученных результатов и изученных методов исследования [1-4].
В данной работе описано обобщение алгоритма Форчуна для построения диаграммы Вороного множества точек на сфере. Проведена оценка эффективности данного алгоритма.
Поля Киллинга на 2-симметрических неразложимых лоренцевых многообразиях описаны, например, в работе [4]. В данной работе мы используем результаты этой работы и с помощью теоремы 1 и частного решения уравнения конформно киллингова поля получаем описание конформно-киллинговых полей на 2-симметрических лоренцевых многообразиях в размерности 5.
Симметрические лоренцевы многообразия порядка k являются обобщением симметрических многообразий, классифицированных Кахеном и Уоллахом в работе [4]. Симметрические лоренцевы многообразия порядков 2 и 3 изучены в работах Галаева, Алексеевского, Сеновиллы, см. подробнее в [1, 2, 3]. И в данной работе изучаются конформно-киллинговы поля на лоренцевых симметрических эйнштейновых многообразия. х в размерности 4.
Динамика протекания фильтрационных течений многофазной жидкости нелинейным образом зависит как от структурно-механических свойств жидкости, так и свойств окружающего скелета. Исследование процесса течения многофазной жидкости в пористой среде наиболее полно проведено в предположении о локальном фазовом равновесии. Однако в реальных пластовых условиях существенное влияние на процесс фильтрации имеет свойство запаздывания насыщенности фазы, изучение которого привело к возникновению теории неравновесной фильтрации. Необходимость учета данного явления при разработке нефтяных месторождений обсуждается во многих работах [1, 2]. В настоящей работе рассматривается модель двухфазной неравновесной фильтрации с обобщенным законом неравновесности
В работе рассматривается простое решение задачи миграции клеток опухоли (доброкачественной или злокачественной).
Данная работа посвящена изучению собственных значений оператора Риччи на четырехмерных локально однородных (псевдо)римановых многообразиях с четырехмерной подгруппой изотропии.
В настоящей работе в среде универсальной математической системы Maxima разработан комплекс программ, позволяющий по заданному векторному параметрическому уравнению регулярной поверхности класса C k определять ее I, II, III квадратичные формы; гауссову(полную) и среднюю кривизны; асимптотические линии и линии кривизны.
В современной теории конечных групп наряду с абстрактными теоретико-групповыми методами исследования широко и плодотворно используются методы теории представлений. Теория представлений нашла своё применение в кристаллографии и квантовой механике. Основной вклад в теорию представлений в середине 30-х годов внесли работы Р. Брауэра о модулярных представлениях конечных групп. Теория Брауэра имеет много приложений в теории конечных групп, устанавливает связи с теорией представлений алгебр и раскрывает фундаментальное значение теоретико-числовых вопросов в теории групп и теории представлений. При доказательстве теоремы о разрешимости групп нечетных порядков (Томпсон и Фейт) используется теория модулярных характеров Брауэра. Теория представлений находит своей применение при описании строения групп обратимых элементов центров целочисленных групповых колец [1-2]. В данной статье рассмотрим построение таблицы характеров группы диэдра порядка 12.
Среди основных внешних факторов, влияющих на интенсивность процесса фотосинтеза, главными являются освещение, тепловой и водный режим, атмосферная концентрация углекислого газа и кислорода, а также режим минерального питания. От сочетания этих условий, как следствие, зависят питание растений, их рост, развитие и урожайность [1-3]. Условия освещенности растений в сооружениях защищенного грунта зависят от многих факторов, в частности от угла наклона кровли, качества стекла или пленки на кровле. От интенсивности освещения зависят сроки плодоношения и нарастания урожая (весной и летом растения растут быстрее, чем зимой). Считается, что солнечный свет является лучшим освещением, поскольку филогенетическое развитие растений происходило именно на нем, растения лучше к нему приспособлены [1-2]. Рассмотрим ситуацию: растения выращиваются в теплице и создаются подходящие условия по всем метеофакторам для того, чтобы организовать наиболее благоприятную среду для роста и развития растения. Тем не менее, будем оптимизировать этот режим путем досвечивания. Например, в зимние месяцы можно будет в теплице организовать освещение, соответствующее летним месяцам. Либо в пасмурные дни досвечивать растения до режима непасмурного дня.
Метод математического моделирования позволяет представить основные закономерности в структуре либо в процессах лесных экосистем в виде конкретных математических моделей, тем самым повышая эффективность научных исследований и снизить временные и материальные издержки на наблюдения. Математические модели зачастую позволяют обнаружить, что за видимостью случайных; явлений стоят закономерности. Целью данного исследования было исследование закономерностей пространственно-временной динамики деревьев в зависимости от режима затенения ярусов древостоя
Фундаментальные знания теории многочленов составляют значительную часть дисциплины алгебра и необходимы в будущей профессиональной деятельности и при прохождении педагогической практики[1]. Теория многочленов служит основой для проведения научноисследовательских работ бакалавров, применяется в реализации учебных проектов [2-3]. Очень важным разделом в теории многочленов являются специальные многочлены, называемые симметрическими. Они используются при решении некоторых алгебраических уравнений высшего порядка и некоторых систем алгебраических уравнений.
Изучая многочлены от нескольких переменных, наверное, многие зададутся вопросом, как данную тему можно применять на практике. Человечество живет в мире информации, она окружает нас повсюду. Эту информацию необходимо как-то хранить, обрабатывать или передавать. Как же это сделать, когда вокруг столько информации? За всю свою многовековую историю человечество придумало множество различных способов кодирования информации [3]. Некоторые изобретения мы используем до сих пор, авторы которых известны во всем мире. Коды окружаю нас повсюду, а чтобы разбираться в кодах, нужно иметь представление о многочленах. Именно поэтому тема «Многочлены от нескольких переменных» так актуальна в современном мире. Примеров кодирования информации, основанной на применении теории многочленов, существует огромное множество. Один из таких-код Адамара, остановимся на нем более подробно.
Данная работа посвящена выявлению спектра возможных динамических режимов и изучению областей мультистабильности в модели популяции с двумя стадиями развития, плотностным лимитированием на ранней стадии развития, а ее репродуктивный потенциал определяется на генетическом уровне [10]. Рассматривается действие естественного отбора по адаптивному признаку, кодирующемуся одним диаллельным локусом с аллелями А и а. Каждому генотипу поставлен в соответствие коэффициент Wij - приспособленность ij-ого генотипа зародышей. Выжившие в результате естественного отбора зародыши к следующему (n+1) сезону размножения составят младший возрастной класс (xn+1) неполовозрелых особей. Выживаемость неполовозрелых особей определяется линейным плотностно-зависимым отбором и не зависит от их генотипов. Выживаемость старшего возрастного класса c постоянна и не зависит от их генотипов
С теоремой Безу и схемой Горнера знакомятся еще в школе. Благодаря им, ученики могут с легкостью решать интересные и занимательные задачи: найти остаток от деления многочлена на двучлен, разложить на множители многочлен, решить уравнение используя схему Горнера и так далее. Но изучение этого материала не ограничивается школьной программой, и при поступлении в высшее учебное заведение теоретический материал и практические задания становятся глубже, рассматриваются уже не только простые примеры на закрепление, но и более сложные задания. Фундаментальные знания теории многочленов составляют значительную часть дисциплины алгебра и необходимы в будущей профессиональной деятельности и при прохождении педагогической практики [4]. Теория многочленов служит основой для проведения научноисследовательских работ бакалавров, применяется в реализации учебных проектов [2-3].
Тот факт, что поле комплексных чисел невозможно упорядочить согласованно с умножением и сложением, мешает естественности введения интервала в комплексном случае. Та же интуитивная идея ограниченной неопределённости или небольшого отклонения для элементов ℂ может приводить к использованию разных базовых; объектов. Так, если важен модуль отклонения, то за интервал естественно брать круг на комплексной плоскости (все элементы, мало отклоняющиеся от центра), если рассматривать запись числа в алгебраической форме, то интервалами естественно становятся прямоугольники на комплексной плоскости, если же рассматривать комплексные числа в показательной форме, то базовым объектом естественно выбирать сектор.
На сегодняшний день задача об охране картинной галереи является одной из хорошо изученных задач в области вычислительной геометрии. В реальном мире она возникает как задача об охране художественной галереи минимальным количеством средств наблюдения, которые наблюдают за всей галереей. В вычислительной геометрии план галереи представлен в виде простого многоугольника, а средство наблюдения - точкой внутри него.
В работе изучается следующая квазилинейная система уравнений
В настоящее время залежи природных газовых гидратов рассматриваются как потенциальный источник природного газа. Приоритетной является проблема развития технологий его извлечения [1]. Математические модели процессов, связанные с разработкой газогидратов, основаны на моделях тепловой многофазовой фильтрации в деформируемых пористых средах с учетом фазовых переходов и свободных границ. В настоящей работе рассматриваются вопросы обоснования модельной задачи движения жидкости в деформируемой пористой среде.
Общее понятие алгоритма первично и не определяемо, а может бытьь только понято через его свойства, подобно понятию множества. Через вычислительные модели (машина Тьюринга, Колмогорова, нормальные алгоритмы Маркова) оно уточняется. То же относится к понятию исчисления, которое уточняется в конкретных дедуктивных системах (логические исчисления, формальная арифметика). Между алгоритмами и исчислениями существует тесная связь Для каждого алгоритма существует исчисление, порождающее область определения этого алгоритма, более того, можно указать исчисление, порождающее те и только те пары (x, y), для которых Ψ(x) = y. С другой стороны, для каждого исчисления существует алгоритм, область определения которого совпадает с множеством, порождаемым исходным исчислением. Каждый алгоритм задает функцию на своей области применимости, ее значения равны результату алгоритма Ψ(x). Применительно к исчислению можно говорить о породимых, разрешимых и перечислимых множествах. Тезисы Черча и Поста формулируются, соответственно, для вычислимой модели алгоритма и порождающей модели исчисления. С помощью общего понятия исчисления можно глубже осмыслить многие фундаментальные понятия математической логики. В частности, знаменитую теорему Геделя о полноте, утверждающую, что все истинные формулы логики предикатов 1-го порядка могут быть порождены некоторым исчислением. Другая знаменитая теорема Геделя о неполноте утверждает, что множество всех истинных формул арифметики (а, значит, и множество всех общезначимых формул логики предикатов 2-го порядка) не может быть порождено никаким исчислением. На базе понятия исчисления можно изложить всю дескриптивную теорию алгоритмов (наличие или отсутствие алгоритма без оценки затрат на достижение этой цели). Вычислимая функция - это функция, вычислимая каким-либо алгоритмом: при применении к какому-нибудь входу вычисляющий алгоритм должен не только давать результат, совпадающий со значением функции на этом входе, если такое значение существует, но; и не давать никакого результата, если функция не определена на данном входе. Породимое множество - это множество, порождаемое какимлибо исчислением. Перечислимое множество - это либо множество значений всюду определенной вычислимой функции натурального аргумента, либо пустое множество. Обе теоремы Геделя можно сформулировать в терминах перечислимости и неперечи-слимости соответствующих множеств. Множество называется разрешимым, или распознаваемым, если оно содержится в некотором породимом множестве X и для него существует разрешающий алгоритм. Алгоритм Ψ называется разрешающим алгоритмом для подмножества A множества X, если множество допустимых входов для Ψ совпадает с X и Ψ отвечает на все вопросы типа “x∈X & x∈A”. Проблема отыскания такого алгоритма называется проблемой разрешения для множества A.;
Квазимногообразие групп - это класс групп, определимый специальными формулами, называемыми квазитождествами. В этой работе изучается вопрос о существовании независимых базисов квазитождеств.
На протяжении всей работы слово “кольцо” означает ассоциативное конечное кольцо. И. Бек в 1988 году в работе [1] впервые использовал идею построения графа делителей нуля для коммутативного кольца. Он предложил считать все элементы кольца вершинами графа делителей нуля. В 1999 году Д. Андерсон и Ф. Ливингстон в работе [2] изменили способ построения графов делителей нуля: вершинами графа коммутативного кольца считались все ненулевые делители нуля кольца.
Моделирование процессов фильтрации многофазной жидкости имеет большую экономическую значимость в нефтяной промышленности, гидрологии, при секвестрации углерода и управлении ядерных отходов. Данные модели лежат в основе гидродинамических симуляторов, используемых при разработке нефтяных месторождений, позволяя проводить прогнозные расчеты показателей разработки. Длительное изучение фильтрационных течений показало, что на их динамику значительно влияют эффекты памяти, которые описываются теорией интегро-дифференцирования дробного порядка. Данные математические модели обеспечивают более точное и реалистичноеописание процессов, протекающих в таких сложных средах. Данное направление в теории фильтрации появилось сравнительно недавно [1, 2, 3]. В работе [4] классические уравнения, описывающие движение жидкости в пористой среде, переписаны с учетом формализма памяти с использованием дробной производной в смысле Капуто. В [5] изучается явление продольной дисперсии в потоке двух смешивающихся жидкостей через пористую среду с помощью дробной производной Капуто-Фабрицио. В работе [6] применены дробные производные различного порядка в смысле Капуто с переменным нижним пределом в трещиноватых и матричных областях. В настоящей работе рассматривается модельная задача двухфазной фильтрации, исследованная в [6]. Вместо дробной производной в смысле Капуто, примененной в [6], используется дробная производная в смысле Капуто-Фабрицио.
Статистика статьи
Статистика просмотров за 2025 год.
Издательство
- Издательство
- АлтГУ
- Регион
- Россия, Барнаул
- Почтовый адрес
- 656049, Алтайский край, город Барнаул, проспект Ленина, дом 61
- Юр. адрес
- 656049, Алтайский край, город Барнаул, проспект Ленина, дом 61
- ФИО
- Бочаров Сергей Николаевич (Руководитель)
- E-mail адрес
- rector@asu.ru
- Контактный телефон
- +7 (385) 2291291
- Сайт
- https://www.asu.ru/