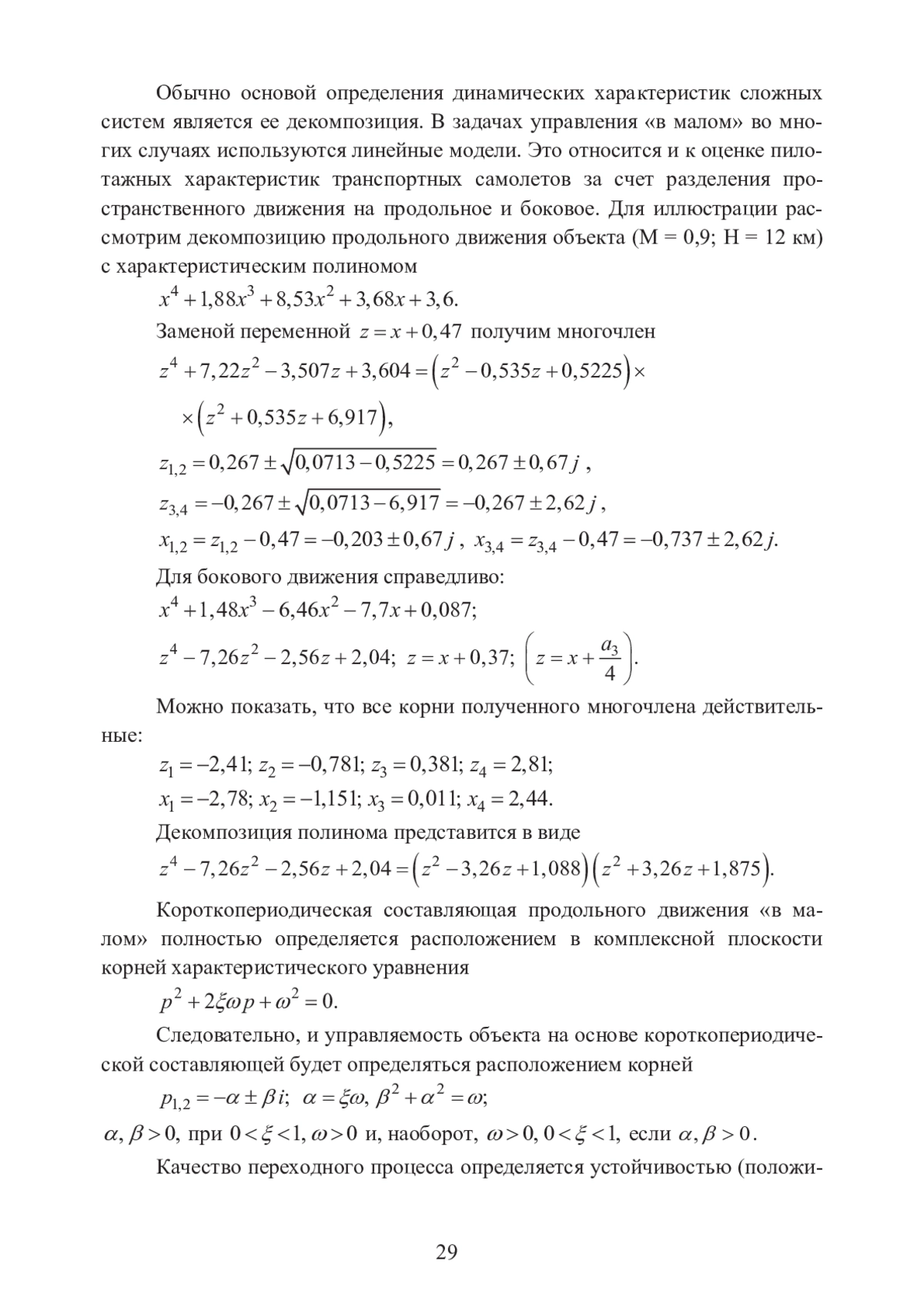
Определяются параметры вычислительного цикла в имитаторе динамики объекта управления при заданных имитационных характеристиках обучающих комплексов для подготовки операторов транспортных систем. Предлагаются критерии оценки оператором динамических характеристик объекта в процессе нормальной эксплуатации целостной системы. Приводятся методы декомпозиции пространственного движения на продольное и боковое по приближенно определяемым корням характеристического полинома четвертого порядка c иллюстрацией на конкретном примере. Для ряда эргатических систем предлагаются модели управляющих воздействий и определяется влияние параметров объекта на характеристики управления.
Идентификаторы и классификаторы
По мере усложнения технических средств обучение и переподготовка операторов эргатических систем, в том числе транспортных, превращается в задачу все более трудную, не разрешимую только одним обучением управлению реальным объектом. Высокого профессионального качества оператора при минимальных затратах можно получить лишь в условиях широкого использования эффективных обучающих комплексов. Задачи имитации заключаются в воспроизведении штатных условий функционирования системы, предпосылок особых ситуаций и их протекания как при правильных, так и неправильных действиях оператора во всем принятом для имитации диапазоне ожидаемых условий эксплуатации.
Список литературы
1. Danilov A.M., Garkina I.A. Imitators of dynamic systems with landing // IOP Conference Series: Earth and Environmental Science. - 2018. - Vol. 449. - P. 012002.
2. Красовский А.А., Вавилов Ю.А., Сучков А.И. Системы автоматического управления летательных аппаратов. - М.: Изд. ВВИА им.проф. Н.Е.Жуковского. - 1986. - 478 с.
3. Гарькина И.А., Данилов А.М., Пылайкин С.А. Транспортные эргатические системы: информационные модели и управление // Мир транспорта и технологических машин. - 2013. - №1 (40). - С. 115-122. EDN: RKABXD
4. Лапшин Э.В. Исследование информационных процессов, протекающих в тренажерах // Надежность и качество сложных систем. - 2013. - № 2(2). - С. 87-93. EDN: SENCUR
5. Lapshin E., Yurkov N., Brostilov S. Synthesis of the structure of a multi-channel data- measurement system // Reliability & Quality of Complex Systems. - 2020. - № 3(31). - P. 64-71. EDN: TZIQLW
6. Budylina E.A., Garkina I.A., Danilov A.M. Flight Dynamics Simulators of Modular Structure: Assessment of the Dynamic Characteristics of an Object // 7th International Conference on Mechanical Engineering and Automation Science (ICMEAS). - 2021. - P. 145-149.
7. Дмитриенко А.Г., Кемалов Б.К., Юрков Н.К. Моделирование прогнозно-оптимизационной деятельности оператора авиационного тренажера // Современные информационные технологии. - 2011. - № 14. - С. 102-108. EDN: OSUYAD
8. Katulev A.N., Severtsev N.A. A method for assessing structural safety performance of nonlinear autonomous dynamic systems // Reliability and quality of Complex Systems. - 2016. - № 2(14). - P. 3. EDN: VXMQDT
9. Северцев Н.А. Математические методы исследования безопасности функционирования систем в зависимости от их состояния // Вопросы теории безопасности и устойчивости систем. - 2021. - № 23. - С. 49-55. EDN: FKJZXJ
10. Полтавский А.В., Жумабаева А.С., Юрков Н.К. Информационная система: управление замещением критерия // Надежность и качество сложных систем. - 2016. - № 4 (16). - С. 20-25. EDN: YFSZCP
11. Годунов А.И. Оценка адекватности математических моделей объектов управления. // Труды международного симпозиума “Надежность и качество”. - 2019. - Пенза: ПГУ. - Т. 1. - С. 13-15. EDN: ZYXYTB
12. Юрков Н.К., Бецков А.В., Самокутяев А.М. Мультиагентное управление сложными динамическими системами // Труды международного симпозиума “Надежность и качество”. - 2023. - Пенза: ПГУ. - Т. 1. - С. 6 - 12. EDN: BDRDYR
Выпуск
Другие статьи выпуска
Управление современным производственным процессом является сложной задачей. Кроме того, управляющий производством может не иметь достаточной квалификации для правильной интерпретации данных о текущем состоянии системы, вследствие чего он не сможет быстро оценить ситуацию с целью принятия соответствующего решения, что может привести к возникновению аварии на производстве. Для осуществления эффективного управления производством во всех отраслях промышленности применяется визуализация промышленных процессов. Нами рассмотрена технология, позволяющая наблюдать и управлять CODESYS визуализацией.
В работе предложено решение по разработке автоматической системы для поддержания давления пара на лабиринтовые уплотнения паровой турбины ТЭЦ. Работа объекта рассмотрена в условиях структурно-параметрической неопределенности, полученной на основании анализа экспериментальных данных. Выполнено имитационное исследование предложенного комбинированного алгоритма управления и классического ПИ-регулятора. Сделаны выводы об определенных преимуществах в качестве работы предлагаемого решения.
In order to solve the problems of slow convergence speed and premature convergence at local minima in the traditional butterfly optimization algorithm (BOA), this paper proposes a butterfly optimization algorithm (ITBOA) based on chaos mapping improvement and adaptive distribution, to speed up the optimization process and improve global search capabilities. Chaos mapping improvement is used to generate more diverse population initial values, and adaptive T-distribution adjusts the search strategy according to the current population status. Experimental results show that ITBOA can quickly find the optimal solution under standard benchmark function tests. Compared with the original butterfly algorithm, the butterfly algorithm introducing chaotic mapping (IBOA) and the particle swarm optimization algorithm (PSO), the ITBOA algorithm has faster convergence speed and better search effect.
В работе представлен результат апробации и расширения функционала нейронной сверточной глубокоуровневой сети для решения задач классификации рентгеновских снимков при диагностике заболеваний легких человека. Основным компонентом системы интеллектуальной диагностики является предварительно обученная сеть ResNet50, реализованная в среде Matlab. Дополнительное обучение сети проводилось с использованием сформированного банка данных цифровых снимков человеческих легких, полученных с помощью флюорографического аппарата, и рентгеновских снимков, размещенных в открытом источнике. В целях повышения качества детектирования реализована процедура предпроцессорной обработки цифровых изображений. Применяемые алгоритмы обучения позволили добиться общей точности распознавания в 96% для диагностических случаев: COVID-19 затенения областей легкого, вирусной пневмонии и здоровых снимков легких.
В работе представлена реализация эволюционного алгоритма AGE-MOEA-II на языке Rust и выполнена оценка его эффективности по сравнению с реализацией этого алгоритма на языке Python. Результаты исследования дают представление о возможности использования языка Rust для реализации алгоритмов такого класса и его потенциале для решения многокритериальных оптимизационных задач.
Предлагается методика быстрого выбора коэффициентов размытости ядерных функций многомерной регрессионной оценки плотности вероятности независимых случайных величин. Регрессионная оценка плотности вероятности используется при решении задач распознавания образов и автоматической классификации в условиях исходных статистических данных большого объема. Ее синтез основан на сжатии исходной информации с использованием процедур дискретизации области значений случайных величин и формировании массива преобразованных данных. Элементами полученного массива данных являются центры интервалов дискретизации и соответствующие им частоты попадания случайных величин из исходной выборки. Для быстрого выбора коэффициентов размытости ядерных функций используются результаты исследования асимптотических свойств многомерной регрессионной оценки плотности вероятности. Предложена методика оценивания составляющих оптимального коэффициента размытости. Методом вычислительного эксперимента анализируется эффективность предлагаемого подхода быстрого выбора коэффициентов размытости регрессионной оценки плотности вероятности для семейства логнормальных законов распределения двухмерных независимых случайных величин при различных объемах исходных данных и перспективных процедур дискретизации области значений независимых случайных величин.
Рассмотрен итерационный алгоритм поиска кратных параметрических дефектов в непрерывных динамических объектах, основанный на использовании модели параметрической чувствительности. При реализации итерационного алгоритма использована структурно-матричная модель параметрической чувствительности. Исследовано влияние степени относительных отклонений параметров объекта диагностирования от параметров модели на сходимость алгоритма. Моделирование и вычислительные эксперименты проводились с помощью специализированного программного комплекса, созданного в среде Scilab/SciNotes.
Рассматривается способ оценки параметров резонансов сечений фотоионизации с помощью формул Фано и Шора. Произведен анализ резонансной структуры атома Be между 2p и 3p порогами ионизации, а также проведено сравнение полученных спектроскопических параметров с экспериментом и результатами других авторов.
Рассматривается интеграция трех ключевых компонентов системы управления БПЛА с использованием ROS . Эти компоненты включают фильтр Калмана, динамическую системную модуляцию и адаптивный алгоритм 3 DVFH +. В третьей части работы посредством математического моделирования и программирования на языке C ++ производится интеграция каждого модуля и их взаимодействия в среду ROS .
По данным концентрациям цитокинов проведено исследование связей между предикторами. Разработан алгоритм выделения наиболее информативных цитокинов. По данному алгоритму выделены информативные предикторы из цитокинового профиля пациентов. Проведена оценка качества классификации и устойчивости результатов.
Оценка кардинальности (числа записей) играет ключевую роль в создании эффективных планов выполнения запросов в СУБД. В последнее десятилетие разработано большое число методов оценки кардинальности. Но все эти подходы имеют существенные ограничения. В статье приведены результаты анализа нового метода, основанного на теории приближенного вычисления агрегатов. В отличие от существующих подходов он позволяет ослабить ограничения и повысить точность оценки при большом числе соединяемых таблиц. Приведены результаты экспериментов, подтверждающие эффективность разработанного метода.
Статистика статьи
Статистика просмотров за 2025 год.
Издательство
- Издательство
- ТОГУ
- Регион
- Россия, Хабаровск
- Почтовый адрес
- 680035, Россия, г. Хабаровск, ул. Тихоокеанская, 136
- Юр. адрес
- 680035, Россия, г. Хабаровск, ул. Тихоокеанская, 136
- ФИО
- Марфин Юрий Сергеевич (Ректор)
- E-mail адрес
- mail@togudv.ru
- Контактный телефон
- +7 (421) 2979700
- Сайт
- https://togudv.ru